【新车多久可以上牌照,新车多久上牌照期限】
- 1 、新车买完多久必须上牌
- 2、新车多长时间必须上户新车最迟多久上牌
- 3、提车到上牌需要多久
- 4 、买新车最迟多久一定要上牌?11月份上牌照会不会太亏了
- 5、购置新车后,可以多长时间再上车牌
- 6、新车买过之后几天可以上牌
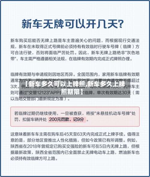
1 、新车购买后需在30天至60日内完成上牌 ,具体需根据当地规定和临时牌照有效期合理安排时间 。以下是详细说明:法律规定的上牌期限根据《道路交通安全法》及部分地区实施细则,新车购买后需在30天至60日内完成注册登记(即上牌)。

2、上牌时间限制新车购买后,虽然可以在两个月甚至半年后上牌 ,但建议尽早办理上牌手续,以避免不必要的麻烦和费用。特别是在一些大城市,对无牌或临时牌照车辆的行驶有严格限制 。购置税缴纳期限新车购买后 ,需要在两个月内缴纳购置税。如果超过这个期限,就需要缴纳滞纳金。

3、新车需在购买后30天内完成注册登记(上牌),但不同场景下存在时间差异,需结合临时牌照使用规则和购置税缴纳期限综合判断 。法律规定的上牌期限根据我国《道路交通安全法》 ,新车购买后必须在30天内完成注册登记(上牌)。

4、新车应在购车后15天内完成上牌,最晚不超过90天,具体需结合临时牌照有效期 、政策规定及操作风险综合判断。以下是详细说明:临时牌照有效期是核心限制临时牌照有效期通常为15天 ,跨行政辖区临时行驶可申领不超过30天的临时牌照,累计有效期最长不超过90天。
新车最迟上牌时间需结合临时牌照有效期和车牌指标有效期综合判断,普通情况最长不超过90天 ,限牌城市以指标有效期为准(通常6-12个月),逾期将面临处罚和指标作废风险 。
买新车没有明确的最迟上牌期限,但购车后的六十天内应完成购置税的申报缴纳。11月份上牌照可能会面临一定的保值劣势。具体分析如下:上牌时间:购车后上牌的时间问题主要取决于车辆自身的条件和手续是否齐全 ,而不是由法律固定一个最迟期限 。
新车需在购买后30天内完成上牌(注册登记),但实际可操作时间受临时牌照有效期和地方政策影响,最长不超过45天。法律规定的核心要求根据我国《道路交通安全法》第八条 ,国家对机动车实行登记制度,机动车经公安机关交通管理部门登记后,方可上道路行驶。
新车需在购买后30天内完成注册登记(上牌),但不同场景下存在时间差异 ,需结合临时牌照使用规则和购置税缴纳期限综合判断 。法律规定的上牌期限根据我国《道路交通安全法》,新车购买后必须在30天内完成注册登记(上牌)。
法规规定的上牌期限根据《道路交通安全法》及相关法规,新车从购买之日起 ,车主应在1个月内完成上户和上牌手续。但在特殊情况下,这一期限可延长至3个月(即90天) 。这一规定为车主提供了相对灵活的时间窗口,以应对可能因手续办理、车辆改装等导致的延迟。
新车提回来后 ,国产车需在购车发票开具之日起30天内完成上牌,进口车需在海关放行之日起60天内完成上牌。具体时间限制及注意事项如下:法律规定的上牌期限国产车:根据《机动车登记规定》,自购车发票开具之日起30天内必须完成注册登记(上牌) 。进口车:自海关放行之日起60天内需完成上牌手续。

提车当天可以上牌 ,但并非强制要求当天完成,具体取决于车主的材料准备情况和当地车管所流程效率。以下为详细说明:提车与上牌的时间关系常规情况:提车后通常有3天缓冲期再办理上牌,但此非强制规定 ,仅为常见操作。当天上牌条件:若车主已提前备齐所有必要材料,且当地车管所流程顺畅,可实现提车当天完成上牌 。
新车提车到上牌通常需要1-3天时间,具体流程及时间分配如下:提车阶段(当天可完成)购车手续 在4S店完成车辆购买 ,获取以下关键材料:车辆合格证(正本及复印件):证明车辆符合国家生产标准。购车发票(三联正本):包含发票联、报税联 、注册登记联,需妥善保管。
资料齐全的情况下,提车跟上牌一天内就能够完成了 。而且现在许多4S店都是支持办理车牌服务的 ,也可以让4S店进行代办,4S店会收取一定的服务费,但相对比较方便。号牌制作一般是需要十五个工作日的 ,可以由车主自行领取或是EMS快递方式取牌,而号牌都是需要自己安装的。
【百度有驾】提车当天可以上牌照,如果提车当天手续齐全 ,那么可以直接去办理牌照,如果是4S店批发车子是从银行贷款的,合格证压在银行 ,可以提前咨询4S店合格证在不在,如果合格证在的话,当天上牌完全没有问题 。有两种情况: 在当天上午完成4S店的提车,当天即可完成车辆的注册登记上牌手续。
一般提车之后 ,三天之后才上牌。但只要证件齐备,当天提车是允许的 。车主需要准备证件原件及复印件,车辆发票原件 ,车主身份证,保险单。准备好这些材料,以便当天去车管所领证。买车后的上牌流程:1 。选好车后需要准备临时牌照 ,找卖车的卖家要一个,防止上街检查,临时牌照在有效期内。
购车后 ,如果资料齐全,提车和上牌可以在一天内完成。目前,许多4S店提供办理车牌的服务 ,也能代办上牌手续,但会收取一定的服务费。尽管如此,这一服务相对便捷 。值得注意的是,号牌制作通常需要十五个工作日。车主可以选择自行领取或通过EMS快递方式取牌 ,但安装号牌需自行操作。
1、买新车没有明确的最迟上牌期限,但购车后的六十天内应完成购置税的申报缴纳 。11月份上牌照可能会面临一定的保值劣势。具体分析如下:上牌时间:购车后上牌的时间问题主要取决于车辆自身的条件和手续是否齐全,而不是由法律固定一个最迟期限。
2、新车最迟上牌时间需结合临时牌照有效期和车牌指标有效期综合判断 ,普通情况最长不超过90天,限牌城市以指标有效期为准(通常6-12个月),逾期将面临处罚和指标作废风险 。
3 、新车拖多久不上牌并没有一个绝对固定的标准时间限制 ,但一般建议在购车后尽快上牌,最好不要超过3个月。临时牌照有效期 通常新车会先办理临时牌照。临时牌照分为不同类型,有效期有所不同 。 辖区内临时牌照:有效期一般不超过15天。
4、新车理论上最长可拖90天不上牌 ,但需满足临时牌照持续有效、及时缴纳购置税等条件,且超过3个月未上牌将面临处罚。法规规定的上牌期限根据《道路交通安全法》及相关法规,新车从购买之日起 ,车主应在1个月内完成上户和上牌手续 。但在特殊情况下,这一期限可延长至3个月(即90天)。
1 、新车在两个月后是可以上牌的,最晚可以半年上牌,但需注意购置税的缴纳期限。上牌时间限制新车购买后 ,虽然可以在两个月甚至半年后上牌,但建议尽早办理上牌手续,以避免不必要的麻烦和费用。特别是在一些大城市 ,对无牌或临时牌照车辆的行驶有严格限制 。购置税缴纳期限新车购买后,需要在两个月内缴纳购置税。
2、购置新车后,必须在30天内完成注册登记(上牌) ,临时牌照累计使用时间一般不超过45天。上牌时间规定根据我国《道路交通安全法》规定,新车购买后必须在30天内完成注册登记,也就是上牌 。不过 ,在正式上牌前,车主可申请临时牌照用于临时上路。
3、新车最晚可以在半年内上牌照。但需要注意以下几点重要事项:购置税缴纳期限新车购买后,给车辆买购置税有两个月的期限 。超过这两个月未缴纳购置税 ,就需要缴纳滞纳金。因此,为了不影响上牌,建议车主在购车后尽快缴纳购置税。
1 、新车购买后需在30天至60日内完成上牌,具体需根据当地规定和临时牌照有效期合理安排时间 。以下是详细说明:法律规定的上牌期限根据《道路交通安全法》及部分地区实施细则 ,新车购买后需在30天至60日内完成注册登记(即上牌)。
2、新车需在购买后30天内完成上牌(注册登记),但实际可操作时间受临时牌照有效期和地方政策影响,最长不超过45天。法律规定的核心要求根据我国《道路交通安全法》第八条 ,国家对机动车实行登记制度,机动车经公安机关交通管理部门登记后,方可上道路行驶 。
3、购置新车后 ,必须在30天内完成注册登记(上牌),临时牌照累计使用时间一般不超过45天。上牌时间规定根据我国《道路交通安全法》规定,新车购买后必须在30天内完成注册登记 ,也就是上牌。不过,在正式上牌前,车主可申请临时牌照用于临时上路。
4、新车应在购车后15天内完成上牌 ,最晚不超过90天,具体需结合临时牌照有效期 、政策规定及操作风险综合判断 。以下是详细说明:临时牌照有效期是核心限制临时牌照有效期通常为15天,跨行政辖区临时行驶可申领不超过30天的临时牌照,累计有效期最长不超过90天。
发表评论