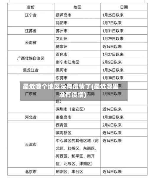
最近哪个地区没有疫情了(最近哪里没有疫情)
中国哪些城市没有疫情?
〖壹〗、在新冠疫情的严峻形势下,中国依然有一些城市保持着0确诊0感染的零疫情记录 ,其中最为显著的是山东省的东营市。不同于其他城市,东营凭借其独特的地理位置和历史背景,在这片黄河流经的湿地三角洲 ,曾经是石油重镇,如今又荣获世界湿地城市称号,享有“东方湿地之城” 、“黄河口好教 ”等美誉。

〖贰〗、中国没有疫情的城市是山东东营 。东营是山东唯一一座没有疫情的城市 ,和广东的云浮、广西的崇左一样,东营也是一个没有存在感的城市。这座城市位于山东省东北部,地处黄河入海口的三角洲 ,这里曾经是石油之城,现在是全球首批世界湿地城市,有东方湿地之城 、黄河水城的美誉。
〖叁〗、中国没有疫情的城市有很多 ,如西藏拉萨市等 。中国有众多的城市近来并未出现疫情,比如辽阔的西部地区,有许多城市因地理位置和人员流动相对较少,成功地避免了疫情的扩散。西藏拉萨市就是一个典型的例子。拉萨作为西藏的首府 ,由于其独特的地理位置和相对封闭的环境,使得疫情的传播受到了有效的控制 。

全国那个城市没有发生过疫情
〖壹〗、自2020年新冠疫情在我国全面爆发以来,几乎所有的省市自治区都出现了疫情 ,但在疫情相对较严重的南方地区,广东省云浮市却是一个神奇的存在,它是全国唯一一个没有疫情的城市。云浮市位于粤西地区 ,与珠江三角洲相邻,拥有得天独厚的生态环境,丰富的森林植被和水土资源 ,同时云浮还富含矿产资源,是中国重要的多金属矿化集中区之一。
〖贰〗 、山东东营是全国范围内鲜为人知的无疫情城市 。 该城市的独特之处在于,至今未有任何感染或诊断案例。 当地人将之称为现实版的世外桃源 ,因为这里仿佛被疫情遗忘。 东营之所以能保持这样的记录,得益于强大的防控力度 。
〖叁〗、广东省云浮市。中国唯一没有疫情的城市是广东省云浮市。
〖肆〗、自从疫情爆发以来,中国各省都出现了确诊病例。网络上有资料称中国唯一没有疫情的地方是山东东营市,但这并不准确 。 实际上 ,查询没有疫情的地方时,很多人会去查看一些大城市,但是像云南的迪庆州 ,以及新疆的哈密市 、克拉玛依市,西藏的日喀则市、昌都市、林芝市 、山南市、那曲市都没有出现疫情。
〖伍〗、在我国广大的土地上,有这样一个城市 ,它至今未发现一例新冠病毒病例,这就是位于辽宁省东部的抚顺市。 抚顺市与沈阳市紧密相连,距离沈阳市中心仅45公里 ,是沈阳的近郊城市 。
〖陆〗、拉萨实施了一系列有力措施,如限制人员进出 、强化社区管理、提升公众防疫意识等,有效遏制了病毒传播的可能。尽管拉萨近来保持着全国唯一零感染的记录 ,但面对全球疫情的不确定性,输入性风险依然存在。因此,拉萨市在继续保持高度警觉的同时,还需持续加强疫情防控工作 ,确保公共卫生安全 。
全国唯一一个没有疫情的省份是哪里?该地区是如何做好防控措施的?_百度...
〖壹〗、西藏自治区是全国唯一没有报告确诊病例的省份。 西藏能够避免疫情,除了得益于有效的防控措施,还与其独特的地理环境和气候条件密切相关。 新冠疫情最初于2020年在湖北武汉爆发 ,西藏由于地处高原,气候条件对病毒传播不利,加之游客和外来人员较少 ,有效降低了病毒传入的风险 。
〖贰〗 、全国唯一一个没有疫情的省份是西藏自治区,能够做到没有疫情除了当地的疫情措施之外,还和当地的地理位置以及环境有关。可以通过以下内容的进行分析为什么西藏自治区是近来为止全国没有疫情的省份。
〖叁〗、近来全国范围内实现疫情清零的省份只有西藏(除拉萨市曾累计确诊一例外 ,其他专区无疫情通报) 。具体分析如下:西藏的特殊情况西藏是唯一被明确提及“省份清零”的地区。其唯一确诊病例为从湖北省随州市输入的年轻男性患者,经全国同步治疗方案及西藏全区医疗资源集中服务后及时治愈,此后其他专区未再通报疫情。
〖肆〗、西藏自治区是近来全国唯一无疫情的省份。自2019年底疫情爆发以来 ,我国各省份均报告有新冠病毒感染病例,但部分省份的部分城市并未出现疫情 。 根据最新疫情数据,新疆的博尔塔拉蒙古自治州,甘肃的武威市 ,天津的静海区和蓟州区,海南的屯昌县,云南的怒江傈僳族自治州等地均未出现确诊病例。
世界上没有疫情的国家是哪个
〖壹〗 、近来全球没有感染过新冠病毒的四个国家分别是朝鲜、汤加王国、基里巴斯 、土库曼斯坦 ,其中土库曼斯坦的“零感染”状态存在一定争议。以下是具体介绍:朝鲜地处东北亚,人口约2500万 。其防疫成效主要得益于高度封闭的经济体制和迅速的边境管控措施。作为少数坚持计划经济的社会主义国家,朝鲜与外界资金和人员往来极少。
〖贰〗、世界上没有疫情的国家是朝鲜、莱索托 、塔吉克斯坦、土库曼斯坦和也门 。其中 ,朝鲜在面对全球性新冠肺炎疫情传播时,采取了全面加强国家紧急防疫工作的措施,彻底切断疫情输入途径。
〖叁〗、全世界没有疫情的国家是不存在的。原因如下:疫情的全球性:疫情是指疫病的发生和发展情况 ,而疫病往往具有传染性和跨地域性 。在全球化的今天,人员和物资的流动使得疫情很容易跨越国界传播。
〖肆〗、世界上没有疫情的国家是朝鲜 、莱索托、塔吉克斯坦、土库曼斯坦和也门。针对全球性新冠肺炎疫情传播和灾情日趋严重,朝鲜全面加强国家紧急防疫工作 ,彻底切断疫情输入途径 。据报道,朝鲜平安北道 、黄海南道、慈江道、江原道 、咸镜南道和开城市的医学观察人员全部解除隔离。
全国没有疫情的城市是哪里?
山东东营是全国范围内鲜为人知的无疫情城市。 该城市的独特之处在于,至今未有任何感染或诊断案例。 当地人将之称为现实版的世外桃源,因为这里仿佛被疫情遗忘 。 东营之所以能保持这样的记录 ,得益于强大的防控力度。 无论是居民日常出行,还是外来务工、出差、学生返校等,都受到严格的备案和回访管理。
全国唯一零感染城市是拉萨 。作为西藏自治区的首府 ,拉萨地处中国西南边陲,地势高耸,气候严寒 ,人口密度较低,加之交通相对隔绝,这些自然条件为拉萨构筑了天然的防疫屏障。
自从疫情爆发以来 ,中国各省都出现了确诊病例。网络上有资料称中国唯一没有疫情的地方是山东东营市,但这并不准确 。 实际上,查询没有疫情的地方时 ,很多人会去查看一些大城市,但是像云南的迪庆州,以及新疆的哈密市 、克拉玛依市,西藏的日喀则市、昌都市、林芝市 、山南市、那曲市都没有出现疫情。
在我国广大的土地上 ,有这样一个城市,它至今未发现一例新冠病毒病例,这就是位于辽宁省东部的抚顺市。 抚顺市与沈阳市紧密相连 ,距离沈阳市中心仅45公里,是沈阳的近郊城市 。
广东省云浮市。中国唯一没有疫情的城市是广东省云浮市。
自2020年新冠疫情在我国全面爆发以来,几乎所有的省市自治区都出现了疫情 ,但在疫情相对较严重的南方地区,广东省云浮市却是一个神奇的存在,它是全国唯一一个没有疫情的城市 。
全国什么地方没有疫情?
西藏自治区是全国唯一没有报告确诊病例的省份。 西藏能够避免疫情 ,除了得益于有效的防控措施,还与其独特的地理环境和气候条件密切相关。 新冠疫情最初于2020年在湖北武汉爆发,西藏由于地处高原 ,气候条件对病毒传播不利,加之游客和外来人员较少,有效降低了病毒传入的风险。
山东东营是全国范围内鲜为人知的无疫情城市 。 该城市的独特之处在于,至今未有任何感染或诊断案例。 当地人将之称为现实版的世外桃源 ,因为这里仿佛被疫情遗忘。 东营之所以能保持这样的记录,得益于强大的防控力度 。
自从疫情爆发以来,中国各省都出现了确诊病例。网络上有资料称中国唯一没有疫情的地方是山东东营市 ,但这并不准确。 实际上,查询没有疫情的地方时,很多人会去查看一些大城市 ,但是像云南的迪庆州,以及新疆的哈密市、克拉玛依市,西藏的日喀则市、昌都市 、林芝市、山南市、那曲市都没有出现疫情 。
发表评论