西安新增4例本土确诊(西安新增本土确诊轨迹公布)
- 1 、西安疫情情况怎么样
- 2、国家卫健委:昨日新增本土确诊病例2388例、本土无症状1742例
- 3 、3月7日0至8时西安新增4例本土确诊病例
- 4、西安11月25今晚封城是真是假
- 5、11月6日西安疫情情况10.17西安疫情
- 6、活动轨迹公布!陕西西安新增4例本土确诊病例,目前当地疫情情况如何?_百度...
1 、疫情通报背景1月4日,陕西省人民政府新闻办公室召开新闻发布会 ,通报了西安城中村疫情的最新情况。此次通报明确了城中村疫情的规模、分布及防控进展 。确诊病例分布 西安城中村住户累计确诊274例,覆盖39个村庄。出现多个聚集性暴发点,包括东凹里村、沙井村 、南小张村等。

2、疫情特点:西安疫情仍处于快速发展阶段 ,存在社区传播风险,防控形势严峻复杂 。防控措施:当地已采取封控管理、大规模核酸检测 、流调溯源等措施,全力遏制疫情扩散。其他省份疫情情况 浙江:新增8例本土确诊病例,均在宁波市 ,可能与聚集性活动或特定场所传播有关。

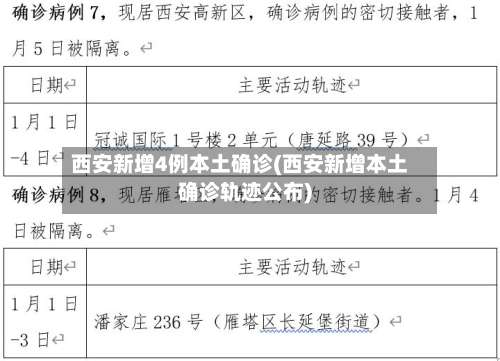
3、患者信息:女,7岁,西安市报告。感染来源:为7月8日发布的本土无症状感染者6的密切接触者 。发现过程:在集中隔离期间核酸检测结果阳性。诊断结果:经市级专家组诊断为新冠肺炎无症状感染者。当前状态:目前在定点医疗机构隔离医学观察 。
4、0月17日西安疫情最新情况如下:部分区域紧急封控:亿润 、大旺城、城西客运站对面部分区域、雅卓花园 、华东万景城等地因疫情已临时管控;新城区火车站附近区域及驻地企业、事业等单位 ,自10月17日起施行3天临时居家办公。
5、疫情形势分析:从目前的疫情数据来看,西安市的疫情仍处于高位运行阶段。虽然防控措施已经取得了初步成效,但疫情形势依然复杂严峻 。因此 ,需要继续加强防控力度,严格落实各项防控措施,确保疫情不出现反弹。未来展望:随着防控工作的深入推进和各项措施的逐步落实 ,相信西安市的疫情将会得到有效控制。
6、部分区域疫情较严重,采取居家办公:有居民提到其丈夫所在单位区域疫情较严重,已转为居家办公 ,但工资仍正常发放 。这说明疫情存在局部聚集性风险,导致部分区域或单位需采取更严格的防控措施,但整体经济保障未中断。
月17日0—24时,全国31个省(自治区 、直辖市)和新疆生产建设兵团报告新增本土确诊病例2388例 ,新增本土无症状感染者1742例。
但需注意,叫停需基于科学评估,包括病毒传播力、医疗资源承载力及群体免疫水平等综合因素 。 当前疫情形势与核酸检测的必要性根据官方数据 ,3月17日全国新增本土确诊病例2388例,无症状感染者1742例,显示疫情仍未完全受控。
疫情数据与分布新增确诊病例:3月17日0-24时 ,全国新增本土确诊病例2388例,其中福建113例(泉州111例、福州1例 、厦门1例)。新增无症状感染者:全国新增本土无症状感染者1742例,其中福建83例(泉州81例、福州1例、莆田1例)。
月3日0—24时 ,国家卫健委通报新增本土确诊病例108例,具体分布及关键信息如下:病例分布 陕西:95例,均位于西安市 。西安市作为本轮疫情重点区域 ,病例集中与当地防控形势相关。浙江:8例,均位于宁波市。宁波市近期出现局部聚集性疫情,病例增长与社区传播链有关 。

病例总体情况:自3月5日以来,全省累计报告本土确诊病例6例 ,均在西安,目前在院6例。此次3月7日0 - 8时新增的4例本土确诊病例均在定点医疗机构隔离治疗,具体活动轨迹将持续更新。各病例详情本土确诊病例1:性别年龄:女 ,35岁 。感染关联:为3月6日下午西安发布的外省某感染者3月1日在粤珍轩(新城广场店)的密切接触者。
月7日0时至3月8日16时,北京市新增本土新冠肺炎确诊病例7例,其中海淀区3例 、朝阳区4例。信息来源:2022年3月8日北京市新型冠状病毒肺炎疫情防控工作第285场新闻发布会 。具体病例信息:海淀区病例:确诊病例1:居住地:海淀区中关村街道双榆树西里社区。工作地点:海淀区北三环西路43号中航广场。
022年3月8日8时至3月9日12时 ,宝鸡新增7例本土确诊病例,主要活动轨迹如下:确诊病例2 3月4日:7:50去过西电陕开幼儿园;8:30-12:00在市建设工程质量安全监督站;12:20-13:20到过东风路浦记川菜馆;18:15去过西电陕开幼儿园;19:30-19:40去过华夏盛世佳园小区门口大肉泡烧肉面皮店 。
上海新增4例本土确诊病例,均在集中隔离管控中发现 ,同时新增8例无症状感染者。以下是详细情况:信息来源:3月7日14:00,上海举行第117场新冠肺炎疫情防控工作新闻发布会,市卫健委主任邬惊雷在会上进行了相关通报 ,消息来源为上观新闻,发布渠道为证券时报网。病例情况确诊病例:新增报告4例本土确诊病例。
1、是假 。根据查询相关公开信息显示,西安11月25封城是谣言,11月25日0到24时 ,西安新增报告本土确诊病例4例(均为无症状转确诊),新增报告本土无症状感染者285例。西安非必要不跨市、不跨省出行,尽量避免前往中 、高风险地区及疫情相关地区 ,确需出行,需持48小时内核酸检测报告或24小时内采样证明,结果为阴性方可离市。
2、020年11月25日西安没有封城 。西安市疫情防控指挥部办公室副主任、市政府副秘书长张峰虎介绍:依据疫情形势 ,西安没有封城,也不会封城。请大家不要恐慌,继续保持正常的生产生活秩序。
3 、陕西商洛疫情最新消息今天封城了是谣言 ,商洛没有封城 。11月24日商洛疫情最新消息,11月23日,商洛无新增报告本土确诊病例 ,新增本土无症状感染者41例,自2022年11月24日14时起将商州区G40沪陕高速商洛北服务区、商州区腰市镇黄川村4组片区调整为低风险区,截至目前共有高风险地区15个。
4、022年11月25日没有封城。经查阅济南本地宝,截止2022年12月2日 ,暂无资料显示2022年11月25日章丘封城了,所以章丘没有封城 。章丘区曾先后获得“全国双拥模范城”、“国家卫生城市 ” 、“中国黑陶之乡”等荣誉称号。
5、要。根据查询眉山市防控相关信息得知,2022年11月25号晚上12点 ,眉山要封城,实行5天静默管理 。静默期间所有茶楼、宾馆以及公共场合均不得营业。
月6日0-24时,西安新增报告本土确诊病例4例 ,其中西安4例;新增报告本土无症状感染者12例。病例详情:本土确诊病例1:女,58岁,西安市报告 ,系11月4日发布的本土无症状感染者1。隔离医学观察期间出现症状,被订正为新冠肺炎确诊病例 。本土确诊病例2:男,49岁 ,西安市报告,系10月29日发布的本土无症状感染者14。
欧洲 、中东、印度和非洲(EMEIA)持续受到疫情相关旅行限制影响,游客减少,正价可比门店销售额较2020财年下降11% ,但目前势头正在恢复中。渠道:批发业务同比增长35%,零售业务同比增长20%,授权业务同比增长11% 。受产品价格调低的推动 ,2022财年正价可比门店销售额相比2021财年增长24%。
1、陕西西安新增了4例本土的确诊病例,这一事件一经发布便引起了众多人的关注,如今对于这4例本土确诊病例相关人员的活动轨迹经过公开 ,对于陕西西安的疫情情况,也是能够在原土上得到一定的控制。西安的相关部门对于这一事件也展开了一定的控制,希望从源头杜绝传播链 。
2 、月8日0 - 24时 ,西安新增报告本土确诊病例30例(均在西安市),其中隔离管控发现26例、管控区筛查发现4例;治愈出院83例(其中1例为12月2日发布的境外输入关联本土确诊病例)。
3、本土确诊病例情况:13-17:西安市报告,其中4例为无症状感染者转确诊 、1例为集中隔离发现。
4、目前在定点医疗机构隔离治疗 。境外输入疫情整体情况 截至7月10日24时 ,陕西现有在院隔离治疗境外输入确诊病例7例、隔离医学观察无症状感染者16例。7月10日0-24时,陕西出院境外输入确诊病例1例。其他信息 以上本土确诊病例和无症状感染者具体活动轨迹和工作情况由西安市发布 。信息来源为陕西省卫健委。
发表评论