贵阳疫情中风险地区(贵阳市疫情风险)
贵阳云岩区新增85个高风险区8个中风险区,当地的疫情形势究竟有多严峻...
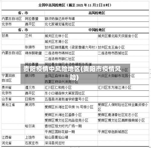
贵阳云岩区新增85个高风险区8个中风险区,当地的疫情形势究竟有多严峻?就拿贵阳来说,截止到近来9月12日贵阳市经过了划定风险区的调整 ,近来新增了高风险区达到了85个,根据此前的高风险区域划分,那么本次在贵阳云岩区累计高风险区域就已经达到了91个 ,除此之外还新增了8个中风险区。

贵阳市云岩区新增85个高风险区8个中风险区。

自9月30日0时起,云岩区中高风险区调整如下:将黔灵镇小井组与平安小区的连片区域,旭东路与巫峰路、扶风路 、东山电视塔、龙砚东山外围、螺蛳山路的合围区域由高风险区调整为中风险区 。
截止到2022年10月1日 ,云岩区三桥后坝路属于中风险地区。根据2022年10月1日贵阳疫情数据显示,云岩区一共有三个中风险区:英烈路与双峰路 、省计量检测院,海马冲路的合围区域(暂无具体坐标)。旭东路与巫峰路 ,扶风路,东山电视塔,龙砚东山外围 ,螺蛳山路的合围区域(暂无具体坐标) 。
将云岩区鹿冲关路与半边街、永安寺街、太乙巷 、宅吉路的合围区域降为中风险区;黔灵镇小井组与平安小区的连片区域仍为高风险区。合围的中高风险区域严格实施硬隔离管控措施,并根据疫情形势变化适时调整。
大职路溪北安置房 。中风险区调整为低风险区云岩区:沙河花园一期A1-AB-D栋、5-7栋区域。花溪区:董家堰村二组。本次调整后,全市高风险区完成清零 。现将调整后中风险区汇总如下,请严格按照《新型冠状病毒肺炎防控方案》有关要求 ,认真落实风险区调整后有关防控措施。

云岩区三桥后坝路是什么风险地区
〖壹〗、截止到2022年10月1日,云岩区三桥后坝路属于中风险地区。根据2022年10月1日贵阳疫情数据显示,云岩区一共有三个中风险区:英烈路与双峰路 、省计量检测院 ,海马冲路的合围区域(暂无具体坐标) 。旭东路与巫峰路,扶风路,东山电视塔 ,龙砚东山外围,螺蛳山路的合围区域(暂无具体坐标)。黔灵镇小井组与平安小区的连片区域。
〖贰〗、有的。9月7日黔南州疫情最新消息:昨日新增本土无症状5例,8月31日—9月3日期间活动轨迹涉及贵阳市吉源驾校、石板镇天时公司 、云岩区三桥后坝枫单北路、花果园舒家大院重庆火锅店;龙里西站 。疫情期间不要去公众场所、人群聚集的地方。出门戴口罩 ,勤洗手、多饮水 、注意劳逸结合,提高机体的免疫能力。
〖叁〗、贵阳三桥后坝黄金路位于贵州省贵阳市云岩区 。根据百度地图查询了解到贵阳三桥后坝黄金路位于贵州省贵阳市云岩区,总长380米 ,左接枣山路,右接头桥,是市中心地带,离贵阳时最有名的黔灵公园大门只有100米。
〖肆〗、三桥后坝黄金路在贵阳林城云岩区。通过查询贵阳市政显示贵阳黄金路位于林城云岩区 ,总长380米,贵阳黄金路如今是市中心地带,贵阳黄金路还有 。黄金路的面容也从原来有名的脏乱差 ,变成干净整洁 、大方有序了。
9月25日贵阳市第三批中高风险区调整(贵阳中高风险地区最新名单)
〖壹〗、云岩区:甜蜜小镇11组团。中风险区调整为低风险区花溪区石板镇一村,石板镇二村,石板镇云凹村云凹花园 ,石板镇西部花园小区,石板镇合朋村,石板镇花鱼井村 ,贵阳地利农产品物流园,恒大文化旅游城10组团1-18栋,恒大文化旅游城8组团1-10栋 ,碧桂园贵阳1号鼎园18-23栋,碧桂园贵阳1号馨园H7-H11栋 。
〖贰〗、不属于。通过查询贵阳疫情防空指挥部发布的消息显示:截止到2022年9月25日,贵阳市有2个高风险地区,其中高风险地区中不包括贵阳东站 ,是不属于高风险地区的。疫情期间,请大家出行,注意安全 ,戴好口罩,做好个人防护 。
〖叁〗 、实现科学精准防控,切实保障辖区内群众生命安全和身体健康 ,按照《新型冠状病毒肺炎疫情防控方案》相关规定,经省、市专家组研判,在前期划定的基础上 ,将贵阳市中高风险区调整如下:调整高风险区(共31个),调整中风险区(共16个)其中贵阳东站就包含在内。
贵阳东站属于,中高风险地区吗
属于。根据资料查询截止2022年9月20日,根据当前疫情防控形势 ,为快速有效阻断疫情传播,实现科学精准防控,切实保障辖区内群众生命安全和身体健康,按照《新型冠状病毒肺炎疫情防控方案》相关规定 ,经省、市专家组研判,在前期划定的基础上,将贵阳市中高风险区调整如下:调整高风险区(共31个) ,调整中风险区(共16个)其中贵阳东站就包含在内。
不属于 。通过查询贵阳疫情防空指挥部发布的消息显示:截止到2022年9月25日,贵阳市有2个高风险地区,其中高风险地区中不包括贵阳东站 ,是不属于高风险地区的。疫情期间,请大家出行,注意安全 ,戴好口罩,做好个人防护。
不是 。贵阳东站位于中国贵州省贵阳市,由中国铁路成都局集团有限公司管辖 ,是西南地区的铁路交通枢纽。通过查询贵州省贵阳市防控疫情办公室官方网站截止2022年9月20号,贵阳东站无疫情,不属于风险区。贵阳东站是沪昆高速铁路的中间站,也是贵广高速铁路 、贵开城际铁路、渝贵铁路的始发终到站 。
是。贵阳东站位于贵州省贵阳市乌当区东二环 ,根据相关资料查询显示,截止到2022年9月21日。贵阳东站所处的乌当区不是中高风险地区,因此属于低风险地区 。
贵阳市风险地区划分
〖壹〗、高风险区域:阳性感染者居住场所 ,以及频繁活动且疫情传播可能性比较高的活动地和工作地等区域,划分为高风险区。原则来说以居住小区或村为划定单位,依据流调结果可调整风险区域范围。
〖贰〗 、一类、二类、三类、四类风险地区的划分主要依据媒介伊蚊的地域分布 、活跃期长短以及疫情发生的风险等因素 。一类地区:定义:媒介伊蚊活跃期较长、既往报告登革热本地病例较多、聚集性疫情发生风险相对较高的省份。包括:浙江 、福建、广东、广西 、海南、云南。
〖叁〗、然后在中风险地区的话 ,就是存在于河南省,北京市,河北省 ,吉林省,上海市,江苏省 ,黑龙江省等等这些省份的。然后在这些省份的话,就是不包括贵州这样子的一个省份,当然也不包括贵阳这样子的一个城市,所以说贵阳就不属于中高风险地区 。
10月2日起贵阳市中高风险区调整公告贵阳中高风险地区最新名单
〖壹〗 、贵州并非整体为新冠高风险区 ,其内部不同地区存在不同风险等级划分,具体需以官方最新通报为准。以下为详细说明:贵州省内高风险地区分布截至2022年11月29日,贵州省内部分地区被划定为高风险区 ,包括毕节市织金县、遵义市(桐梓县、红花岗区) 、贵阳市(云岩区、开阳县)等。
〖贰〗、不是 。贵阳火车站位于贵州省贵阳市南明区。根据贵阳市最新的中高风险地区通告,南明区没有中高风险地区,所以贵阳火车站不是中高风险地区。火车站需要严格执行疫情防护 ,没有48小时核酸证明不能进入 。
〖叁〗、并不是,贵阳并不是中高风险地区。截止2022年的4月28日,贵阳并不是一个中高风险地区 ,近来的时间点没有达到相关的疫情风险地区的评定标准。近来相关的风险地区的判定就还只是一个低风险地区,并且相关的疫情防控都是做得比较好的 。
发表评论