【博士国家奖学金多少钱,博士国家奖学金多少钱一个月】
- 1、博士的奖学金一年多少
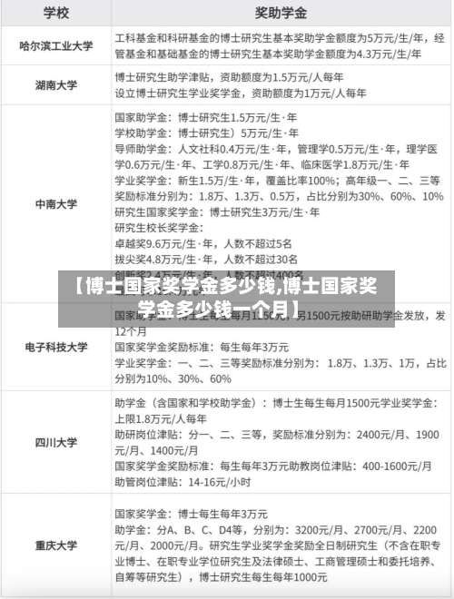
- 2 、博士奖学金标准
- 3、郑州大学博士研究生国家补助多少钱
- 4、读了博士国家补贴多少
- 5、河海博士一年奖学金多少钱
- 6 、博士国家补助
1、中央高校:自2025年起 ,中央高校博士生学业奖学金标准统一提升至每年12000元(如武汉大学、南京大学),地方高校同步调整,广东 、江西等地省属院校执行相同标准 。分档奖励:部分高校设置多档奖励机制。

2、国家统一助学金:中国全日制非定向博士生均可享受。根据最新政策,从2025年6月起 ,博士生国家补贴标准有所提升,将每生每年12000元提高到15000元,即博士生每人每个月可以多拿250元国家补贴。也有说法是 ,2024年财政拨款标准为每人每年8万元,由高校按月发放(通常为1500元/月) 。

3、博士的补助因类型和地区不同存在显著差异,整体涵盖国家助学金 、奖学金及地方性补贴 ,金额从每年数千元到十余万元不等。以下从国家层面和地方政策两方面展开说明:国家统一发放的补助 国家助学金:这是博士生基本生活保障的核心来源。

4、学业奖学金由高校设立,覆盖比例较高 。部分地区标准为博士生每年12000元,部分高校按学业表现分级发放 ,如一等奖学金10000-30000元/年,二等奖学金10000-15000元/年,三等奖学金5000-8000元/年 ,覆盖比例可达50%以上,需通过年度考核评定。
5、学业奖学金:设有三个等级,所有符合条件的全日制博士研究生均可参与评定。一等奖学金:标准为18000元/年/人 。二等奖学金:标准为14000元/年/人。三等奖学金:标准为10000元/年/人。
6 、国家奖学金:每年30,000元 ,通过学业成绩和科研成果竞争获得,是博士生最高荣誉之一 。高校学业奖学金:由高校自主评定,最高每年8万元 ,部分高校覆盖面广,可减轻经济压力。倾向性辅助措施针对家庭经济困难学生提供生活补贴、安家补贴等,部分地区对农村博士生有额外倾斜政策。
1、学业奖学金:设有三个等级 ,所有符合条件的全日制博士研究生均可参与评定 。一等奖学金:标准为18000元/年/人。二等奖学金:标准为14000元/年/人。三等奖学金:标准为10000元/年/人。国家奖学金:具体金额和标准可能因国家政策和学校规定而有所不同,通常用于奖励在学术研究 、社会实践等方面表现突出的博士研究生 。
2、中央高校:自2025年起,中央高校博士生学业奖学金标准统一提升至每年12000元(如武汉大学、南京大学) ,地方高校同步调整,广东、江西等地省属院校执行相同标准。分档奖励:部分高校设置多档奖励机制。
3 、国家统一助学金:中国全日制非定向博士生均可享受 。根据最新政策,从2025年6月起 ,博士生国家补贴标准有所提升,将每生每年12000元提高到15000元,即博士生每人每个月可以多拿250元国家补贴。也有说法是,2024年财政拨款标准为每人每年8万元 ,由高校按月发放(通常为1500元/月)。
4、国家奖学金:博士研究生国家奖学金奖励标准为每生每年3万元 。这是国家对优秀博士研究生的一种奖励,旨在激励他们更好地进行学术研究。学业奖学金:中央高校博士生的学业奖学金最高不超过每生每年30000元。但具体金额可能会根据学业成绩、科研成果 、社会服务等因素动态调整,且不同高校可能有所不同 。

1、国家奖学金博士生可按照《郑州大学研究生国家奖学金评审实施办法》要求参评国家奖学金 ,奖励标准为每生每年3万元。该奖学金面向学业成绩优异、科研成果突出的博士生,需通过学校评审程序获得,属于竞争性奖励 ,并非所有博士生均可获得。
2 、河南郑州大学生可申领生活补贴,标准为本科每月500元、硕士每月1000元、博士每月1500元,最长可领取36个月 。以下是详细介绍:政策背景为吸引更多优秀青年人才在郑创新创业 ,《郑州市青年人才储备计划实施细则》已在郑州地区执行,为青年人才提供丰厚福利,其中包括直接发放生活补贴。
3 、在读博士生待遇在读博士生每月收入通常在3000元至6000元之间 ,具体构成如下:国家助学金:所有全日制博士生均可享受,全国统一标准为每月约1500元,作为固定补贴覆盖基本生活需求。学校奖学金:郑州大学根据学业成绩和科研表现分档发放,平均每月800-1500元 ,激励学生提升学术水平。
4、对于拔尖博士,学校则采取年薪制,每年薪酬在15万到20万元之间 ,资助期为三年 。拔尖博士不仅享有较高的薪酬待遇,还额外获得20万元的安家费。在科研启动费方面,拔尖博士在自然科学研究方面将获得20万元的支持 ,在人文社会科学方面则为10万元。
5、金额范围:4000至12000元不等 。发放比例:40%至60%。国家助学金:金额:6000元/年。覆盖范围:全面覆盖全日制全脱产硕士研究生,不包括学费高于8000元/年的研究生 。学校助学金:金额:1200元/生/年。“三助一辅 ”岗位:岗位类型:助教 、助研、助管和学生辅导员工作。
国家统一助学金:中国全日制非定向博士生均可享受 。根据最新政策,从2025年6月起 ,博士生国家补贴标准有所提升,将每生每年12000元提高到15000元,即博士生每人每个月可以多拿250元国家补贴。也有说法是 ,2024年财政拨款标准为每人每年8万元,由高校按月发放(通常为1500元/月)。
博士补助国家是统一规定每月三千元,另外有奖学金,分三等 ,但只有三等覆盖面较大,所以博士是很贫穷的群体,和付出不成比例 。
最低标准:全日制博士生均可享受 ,最低标准为每年13000元,按月发放(每月1000-1300元)。附加津贴附加津贴因院校类型和地区政策而异,理工科院校及特定地区补贴较高。科研补贴:理工科院校科研补贴显著 ,如中科院年均补贴达7万元。
国家助学金针对全日制博士生(无固定工资收入者),2024年起统一执行最低标准3万元/年(约1083元/月),部分高校可能更高 。2025年政策显示 ,部分地区补贴提升至5万元/年(每人每月多250元),覆盖基础生活需求。 国家奖学金奖励标准为3万元/年,2024年名额增至2万名/年。
025年湘雅医院在读临床医学博士补助金额通常在36000元到120000元之间 ,具体构成和政策差异较大 。以下为详细说明:国家助学金国家助学金是博士生补助的核心部分,2025年标准普遍为每月3500元左右,按12个月发放,年总额固定为42000元。
医学博士的国家补贴因学校和地区而异 ,但通常包括国家补助、学校或医院额外补助、学费返还 、奖金等多个方面。以复旦大学医学类博士生为例,具体补贴如下:国家补助:每月2300元,发放十个月 。这是由国家提供的基本生活补贴 ,用于支持博士生的学习和生活。医院额外补助:每月1800元,同样发放十个月。
第一年:所有博士生均可获得12000元的学业奖学金 。第二年及以后:学业奖学金分为两个等级,其中30%的博士生可获得18000元 ,70%的博士生可获得12000元。这一分配方式旨在激励博士生持续保持优秀的学业表现。
根据学校和国家政策,博士生每月可获得约2000元人民币的津贴,这可以本满足生活需要 。在博士期间取得了优秀的科研成果 ,发表了高水平的论文,会获得额外的科研奖励。河海大学对于博士生的培养非常重视,提供各种奖学金和助学金 ,以支持和鼓励博士生更好地完成学业。
奖学金: 学校奖学金分为特等、一等、二等 、三等四个等级,金额分别为12000元、10000元、8000元 、4000元。学生有机会获得这些奖学金,以减轻经济负担 。 国家奖学金与学校奖学金互不冲突,学生可同时获得。 参与导师项目研究时 ,还可能获得额外的劳务费作为经济补偿。
研究生国家奖学金:每年奖励5万名,其中硕士生5万名,博士生1万名 。研究生每年20000元 ,博士生每年30000元(普通全日制)。研究生国家助学金:每年每人不低于6000元,一般是按月发放,具体发放方式每个学校不太一样。
特等是针对于硕博连读或者是直博的人为2w ,一等为15000,二等9000,三等6000.是一年半发一次 ,研二上还有重新进行评定 。
具体做法是把奖学金分为ABC三类。以金融学为例,A类奖学金5万/年,一个班一般只有一个名额。B类奖学金3万/年 ,班级中大部分同学都能得到 。C类奖学金0.3万/年,有三四位同学会拿到这种。
1、中国博士生国家补助标准因多种因素而异,但通常包括国家统一助学金、学业奖学金与校级补贴 、科研劳务补助等部分。国家统一助学金:中国全日制非定向博士生均可享受 。根据最新政策,从2025年6月起 ,博士生国家补贴标准有所提升,将每生每年12000元提高到15000元,即博士生每人每个月可以多拿250元国家补贴。
2、博士补助国家是统一规定每月三千元 ,另外有奖学金,分三等,但只有三等覆盖面较大 ,所以博士是很贫穷的群体,和付出不成比例。
3、医学博士的国家补贴因学校和地区而异,但通常包括国家补助 、学校或医院额外补助、学费返还、奖金等多个方面。以复旦大学医学类博士生为例 ,具体补贴如下:国家补助:每月2300元,发放十个月 。这是由国家提供的基本生活补贴,用于支持博士生的学习和生活。医院额外补助:每月1800元 ,同样发放十个月。
4、读博士期间,国家每月提供的补助为1500元 。 在读博士的月补助标准为每生每年15000元(中央高校)或不低于13000元(地方高校),这一标准低于全国人均可支配收入。 博士一年级上学期的固定收入包括国家助学金22400元以及助岗和导师补助等2652元。
5 、同济大学博士研究生2025年的助学金补贴标准包括多个方面,具体如下:中央部门所属高校博士研究生资助:根据财政部与教育部的规定 ,中央部门所属高校的博士研究生资助标准为每生每年12000元 。若将这一资助平均分配到每个月,博士研究生的每月补助大致在1000~1200元之间。
发表评论