贵州划定的疫情重点地区(贵州属不属于疫情重点地区)
疫情防控重点关注地区有哪些?
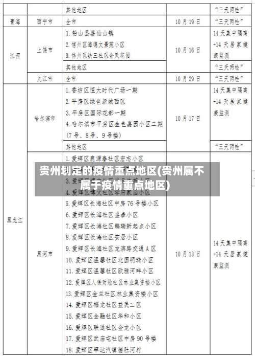
〖壹〗 、重点地区来返人员主动报备与管控10月1日以来有内蒙古额济纳旗、阿拉善盟、二连浩特市,甘肃酒泉 、金昌、张掖、嘉峪关、兰州 ,宁夏银川等重点地区旅居史来返子长人员,须第一时间主动向居住地所在社区(村组) 、单位登记报备,配合落实相关管控措施 。

〖贰〗、湖北省作为重点疫区:作为疫情的发源地 ,湖北省尤其是武汉市在疫情期间面临着极大的挑战。随着疫情的扩散,湖北省其他地区也受到了严重影响,因此整个省份被视为重点疫区。 广东、黑龙江等省份的疫情情况:广东等地由于人口流动大 、密度高,疫情传播速度快 ,一度成为重要的防控区域 。

〖叁〗、符合疫情重点地区的判定范畴。因此,可以认为北京有属于疫情重点地区的情况。不过,需要指出的是 ,疫情情况是动态变化的,随着防控措施的实施和疫情的发展,北京的疫情重点地区范围可能会发生变化 ,需要持续关注官方发布的最新信息。
〖肆〗、面对京津沪豫辽粤六省份奥密克戎本土病例,疫情防控需重点关注以下方面:强化溯源与流调能力奥密克戎传播速度快 、隐匿性强,需通过跨区域信息共享平台打破数据壁垒 ,实现病例信息、行程轨迹、密接人员等数据的即时互通 。

@贵州人事考试考生必看:贵州省2022年人事考试新冠肺炎疫情防控要求...
省内考生跨区考试要求有疫情发生的县(市 、区、特区)低风险区考生:非必要不跨区,如需跨区须持48小时内核酸检测阴性证明和贵州健康码“绿码 ”,抵达后主动配合防疫措施。无疫情发生的县(市、区 、特区)考生:跨区考试时持48小时内核酸检测阴性证明和贵州健康码“绿码” ,抵达后配合完成防疫措施。
考生需从考前14天开始每天测量体温,填写《考生体温自我监测登记表》,考试当天上交,每场一张 。贵州:暂无疫情防控具体政策。云南:考生需认真阅读并承诺《云南省2021年中小学教师资格全国统一考试(笔试)考生新冠肺炎防控告知暨承诺书》后报名和参加考试。
有以下情况之一的考生不得参加考试:接触过新冠肺炎确诊病例、疑似病例或无症状感染者的;接受过新型冠状病毒检测且结果为阳性的;通信行程卡有中高风险地区行程的;有国(境)外旅居史的;健康码显示为红码或黄码的;仍在隔离治疗期的新冠肺炎确诊、疑似病例或无症状感染者等 。
考试操作与材料准备考试时间跨度大的核酸检测要求考试疫情防控工作按照属地原则执行 ,请考生根据考试所在地市的疫情防控要求决定是否需要多次检测。考前14天体温登记漏报的处理方式漏报不能补报,考生需做好后续体温登记,并在《2021年注册会计师全国统一考试应考人员安全承诺书》中如实承诺。
贵州省2021年稻水象甲发生趋势
〖壹〗、贵州省2021年稻水象甲发生趋势为中等至偏重发生 ,发生面积约50万亩次,主要涉及贵阳 、安顺、黔南、遵义和黔东南等地,省中部地区发生重 ,部分区域局部大发生,且存在向东部 、东南部扩散风险,主要危害期为5月上中旬至6月中旬 。发生面积与区域分布 全省预计发生面积:约50万亩次 ,其中水稻秧田6万亩,移栽大田44万亩。
〖贰〗、发生规律与分布调查基于贵州镇宁县的田间调查与室内模拟,明确稻水象甲的越冬环境、寄主植物选取及时空分布动态 ,为差异化防治方案设计奠定基础。
〖叁〗 、稻水象甲检疫防控需采取监测调查与综合防治相结合的措施,重点控制越冬代成虫并保护天敌 。稻水象甲是全国检疫性害虫,其幼虫蛀食稻根导致叶尖发黄、生长停滞,成虫啃食稻叶形成白斑 ,严重时全田叶片变白影响光合作用。
〖肆〗、种子处理稻瘟病 、恶苗病等:每公斤干稻种用21%肟菌异噻胺悬浮剂15-25毫升,或12%甲嘧甲霜灵悬浮种衣剂10毫升,加0.136%赤吲乙芸苔可湿性粉剂1克 ,兑水5毫升配制拌种液。
〖伍〗、水稻稻水象甲虫的防治需采取农业、物理 、化学和生物综合措施,具体方法如下:农业防治 清洁田园:水稻栽插前或收获后,彻底清理田间有虫的稻草及田埂周边的寄主杂草 ,集中烧毁或深埋,减少成虫越冬场所。调整种植结构:在零星发生区域,可改种非寄主作物(如大豆、玉米等) ,降低虫源基数 。
〖陆〗、稻水象甲以成虫在水稻田附近的地坎田边、房前屋后等有草的表土及稻草堆下越冬。次年越冬成虫一般于3月底4月初,日平均气温升到10℃以上时开始活动,15℃以上取食附近杂草嫩叶 ,4月中旬后陆续迁入刚揭膜的早稻秧田,4月底到5月初,随着早稻的移栽迁入本田,5月底前迁飞结束 ,形成为害水稻的主要世代。
什么叫重点疫区
〖壹〗 、重点疫区是指累计确诊病例数超过100的城市或地区,包括国内和世界两类,具体判定标准及防控措施如下:国内重点疫区判定标准国内重点疫区通常以累计确诊病例数是否超过100为划分依据 。
〖贰〗、重点疫区是指累计确诊病例数超过100例的城市或地区 ,在疫情全球爆发背景下,也包含境外疫情严重、累计确诊数较高的国家或地区。具体说明如下:国内重点疫区判定标准及实例国内重点疫区以城市为单元,判定标准为累计确诊病例数超过100例。
〖叁〗 、重点疫区指累计确诊病例数超过100例的城市或地区 ,在疫情全球爆发背景下,也包含境外疫情严重、输入风险高的国家或地区 。具体说明如下:国内重点疫区判定标准及实例 判定标准:以累计确诊病例数为核心指标,通常将累计确诊超过100例的城市或地区划定为重点疫区。
〖肆〗、重点疫区的定义与划分:重点疫区指的是新型冠状病毒疫情较为严重的地区 ,通常以某一省份为主要疫源地。具体的划分是基于疫情的感染人数 、传播范围、医疗资源等多方面的因素综合考量得出的 。 湖北省作为重点疫区:作为疫情的发源地,湖北省尤其是武汉市在疫情期间面临着极大的挑战。
〖伍〗、广州规定的重点疫区:重点疫区是指湖北全省。鉴于温州近期疫情基本控制,从即日起 ,不再将温州来粤人员列入疫情高发地名单 。现在,中国境外的重点疫区是意大利 、韩国和日本,所以们对于从这些国家进入和境内的要严格把控。
〖陆〗、涉疫区是指受到新冠病毒疫情影响的地区。具体来说,涉疫区主要包括以下几个范围:有病毒感染者居住、工作或曾经经过的地方:这些地方可能存在病毒传播的风险 ,因此被视为涉疫区。新冠病毒疫情较为严重的地区:这些地区通常会出现大量病例,并且可能需要进行封锁管理,以防止疫情的扩散 。
贵州最新的防疫政策
〖壹〗 、深度两日游:第一天:黔灵山公园+贵州省博物馆(了解贵州历史)。第二天:青岩古镇(明代军事要塞)+花溪公园(自然风光)。总结:贵阳以山水景观、历史建筑和酸辣美食为特色 ,旅行前需关注防疫政策,住宿优先选取甲秀楼或大十字附近,核心景点集中且交通便利 。美食推荐以肠旺面、酸汤鱼为代表 ,行程可结合自然与人文景观,体验“爽爽贵阳”的独特魅力。
〖贰〗、一)中 、高风险区来(返)遵人员,按照现行政策落实相应管控措施。(二)现阶段 ,新疆、内蒙古、青海 、甘肃、福建福州入遵人员,抵遵后严格落实“3天集中隔离+4天居家健康监测+5次核酸检测(分别在第7天)+1次抗原检测 ”,严格落实首站负责制和全程闭环管理 。
〖叁〗、疫情防控政策会根据疫情形势调整 ,建议大家来返贵州/贵州省内各市州之前,拨打目的地电话询问,了解最新疫情防控规定。点击查看:贵州省各地疫情防控询问电话 ★贵州省核酸检测“三天三检”政策内容★ 概述:三天内进行两次核酸检测(分别在第1天和第3天),第一次和第二次中间相隔24小时。
〖肆〗 、报备要求 省外来黔人员在出行前 ,请通过“贵州健康码”进行个人健康申报,并持48小时内核酸检测阴性证明有序来黔;抵黔后,请主动向所在社区(村居)或居住酒店、所在单位或走访接待单位进行报备 。
〖伍〗、贵阳防疫政策如下:所在地区为低风险 ,但此地区的所在地市 、州内有中/高风险区的人员重点人员以外的中高风险地区所在地市、州来返贵阳市、贵安新区人员,需在黔作一次核酸检测,持有省内有效核酸阴性证明 ,方可有序流动。
〖陆〗 、报备要求 所有省外入黔人员在出行前,须通过“贵州健康码”进行个人健康申报,并持48小时内核酸检测阴性证明入黔;抵达目的地后 ,须主动向属地社区(村居)或入住酒店进行报备,并按照我省防疫规定,自觉配合当地疫情防控部门落实各项防控措施。
4地新增!20省扩散!各地最新出行政策速看!疫中飞行如何降低风险?_百度...
月2日 ,北京、成都、重庆、石家庄等地新增本土病例 。其中北京新增4例,划定中高风险区3个;石家庄进入应急状态,涉疫区域实施“只进不出 ”。黑龙江省部分城市全面进入应急状态,无48小时内核酸检测阴性证明不得出市。
南京新冠病毒传播链已涉及7省份17地 ,累计感染206人,张家界因旅游活动成为关键传播枢纽,形成“二传手”效应。具体传播链及关键节点如下:南京禄口机场为疫情“发源地” ,保洁人员感染引发本地扩散南京禄口机场是本次本土疫情的初始源头,数十名机场保洁人员因接触境外输入病例或污染环境感染新冠病毒 。
查询出发地/目的地隔离政策 使用小程序 「腾讯出行服务」 ,输入出发地和目的地获取当地政策。
月11日中午 ,海南省三亚市发布通知,要求三亚市辖区内的全体居民 、游客于12日参加核酸检测,对于未按要求参加核酸采样的人员 ,将被赋黄码。7小时后,三亚市再次发布通告,称为贯彻落实最新疫情防控政策 ,之前发布的全员核酸检测不再执行 。
发表评论