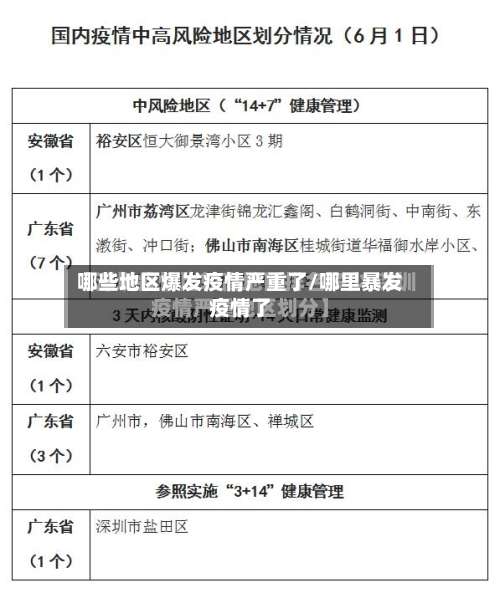
哪些地区爆发疫情严重了/哪里暴发疫情了
重点疫区都有哪些省份
〖壹〗、例如,疫情早期湖北全省及全国确诊病例超过100人的27个市被列为重点疫区 ,具体包括浙江省温州市 、台州市、杭州市、宁波市,河南省信阳市 、驻马店市,安徽省合肥市、阜阳市 ,江西省南昌市等。这类地区因疫情传播风险较高,需采取严格管控措施 。

〖贰〗、湖北省作为重点疫区:作为疫情的发源地,湖北省尤其是武汉市在疫情期间面临着极大的挑战。随着疫情的扩散 ,湖北省其他地区也受到了严重影响,因此整个省份被视为重点疫区。 广东 、黑龙江等省份的疫情情况:广东等地由于人口流动大、密度高,疫情传播速度快 ,一度成为重要的防控区域 。

〖叁〗、浙江景宁畲族自治县将红星街道等12个区域列为重点防控区,梅歧乡等10个区域为一般防控区。

〖肆〗 、- 广东省:广州市花都区等48个县市 - 广西壮族自治区:南宁市青秀区等14个县区 西南地区 - 重庆市:万州区等26个区县 该疫区名单依据国家林草局2024年最新监测数据划定,疫区县需严格执行疫木清理、媒介昆虫防治等措施。其中浙江、江西、湖南三省疫区县数量超过50个,属重点防控区域 。

中国最严重的疫情是哪里
〖壹〗 、中国最严重的疫情是新型冠状病毒肺炎疫情 ,且疫情初期最为严重的地区是湖北省武汉市。以下是关于此疫情在中国最严重地区的详细说明:首次爆发地:新型冠状病毒肺炎疫情自2020年初在中国湖北省武汉市首次爆发,并迅速蔓延至全国各地及全球范围。
〖贰〗、中国最严重的疫情是新型冠状病毒肺炎(COVID-19)疫情 。这场疫情自2020年初在中国湖北省武汉市首次爆发,迅速蔓延至全国各地及全球范围。疫情初期 ,湖北省特别是武汉市成为了中国疫情最为严重的地区。由于早期对病毒传播和感染途径的认识不足,以及春节期间人员流动性增加,导致疫情在短时间内迅速扩散。
〖叁〗、规模与特点:西安疫情是我国自武汉以来 ,在超大城市中发生的病例数比较多 、规模最大的一次本土疫情,发病数达1800例以上 。疫情呈现点多、面广、社区传播和聚集性疫情多种形式并发,上升势头凶猛的特点。
中国疫情严重的七个城市
中国疫情严重的七个城市包括武汉 、上海、广州、深圳 、北京、重庆和成都。这些城市在过去的一段时间内 ,由于各种原因,疫情形势较为严峻 。武汉作为疫情最初爆发的城市,受到了广泛的关注。在初期 ,武汉的疫情形势异常严峻,但随着全国上下的共同努力和有效防控措施的实施,疫情逐渐得到了控制。
近来中国疫情较严重的有八个城市新疆乌鲁木齐、江西吉安 、黑龙江大庆、海南海口、内蒙古赤峰、广东深圳 、西藏拉萨、四川成都 。
近来国内疫情最严重的,有八个城市疫情最严重。
近来中国有八个城市疫情最严重。一 ,四川(成都)二,西藏(拉萨),三 ,广东(深圳)四海南(海口),五,内蒙古(赤峰) ,六,黑龙江(大庆)七,江西(吉安) ,八新疆(乌鲁木齐) 。
不同阶段新冠疫情影响最严重的城市不同,近来没有权威信息表明哪个城市处于疫情最严重状态。 疫情初期(2019年12月-2020年初) 中国新冠疫情最早在武汉被发现并大规模暴发,该市因人口密集且正值春运期间 ,出现大量病例集中暴发,成为全球首个疫情重灾区。
发表评论