【湖北疫情风险地区名单,湖北役情风险等级】
全国疫情风险等级名单是?
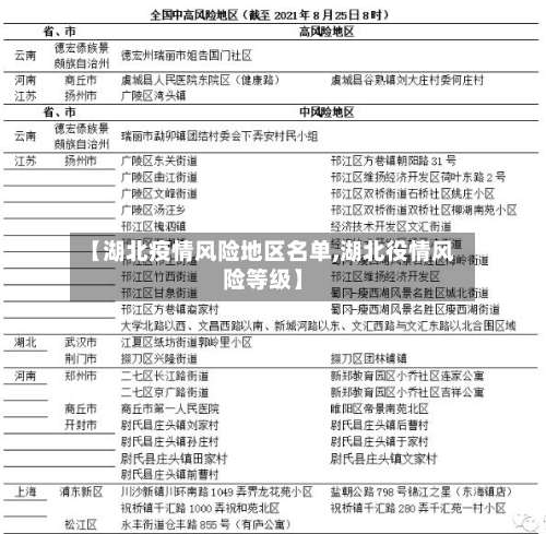
高风险等级地区:以县 、市(区)为单位 ,累计病例超过50例,且14天内有聚集性疫情发生的地区 。中风险地区:以县市区为单位,存在以下两种情况之一的地区:14天内有新增确诊病例 ,且累计确诊病例不超过50例;或累计确诊病例超过50例,但14天内未发生聚集性疫情。

疫情等级划分的4个等级判定主要依据病例数、传播风险及区域防控需求,通常分为低风险、中风险 、高风险和重点管控区域(部分地区可能将“重点管控 ”单独列为一级或纳入高风险范畴)。以下是具体判定标准及说明:低风险地区判定标准:无新增本土病例:连续14天内无新增本地确诊病例或无症状感染者 。

查询全国中高风险区:在查询页面底部点击“查看全国中高风险疫情地区”,可获取实时更新的全国中高风险区列表 ,包含具体省份、城市及区域名称。注意事项:风险等级划分依据为当地疫情形势、病例数及传播风险,由省级卫生健康部门动态调整并公布。
查询方式:点击进入上海本地宝的风险专题页面,可获取全面的风险地区数据。附加功能:关注微信公众号“上海本地宝” ,在对话框搜索【风险】,即可便捷获取实时更新的全国疫情风险等级和中高风险地区名单 。注意:以上数据仅限于中国大陆地区,不包括港澳台。
通常包括高风险区、中风险区的具体省份 、城市及详细地址。注意事项:查询结果可能因数据更新时间略有延迟 ,建议以官方最新发布为准 。若搜索结果未直接显示“中高风险疫情地区 ”选项,可尝试更换关键词(如“全国疫情风险等级查询”)。部分渠道可能需跳转至外部小程序或网页,确保网络环境安全。

2022湖北省高低风险地区今日名单一览(湖北风险地区最新名单)
湖北省高低风险地区名单截至2022年11月22日11:30 ,湖北省有高低风险地区,在武汉、潜江和黄冈 。
湖北省高风险地区名单截至2022年11月22日11:30,湖北省有高低风险地区 ,在武汉、潜江和黄冈。
湖北省高低风险地区名单截至2022年11月24日9:00,湖北省有高低风险地区,在武汉 、潜江、黄石、黄冈和襄阳。
湖北省高低风险地区名单截至2022年11月22日10:00,湖北省有高低风险地区 ,在武汉和黄冈 。
湖北省高低风险地区名单截至2022年11月23日9:00,湖北省有高低风险地区,在武汉 、潜江、黄石和黄冈。
东西湖区高低风险地区汇总名单表格一览
武汉东西湖区高低风险地区名单截至2022年11月25日9:00 ,武汉东西湖区有高低风险地区,共63处高风险,1处低风险。
天心区大托铺街道火云山庄烤全羊店(湘江南路店)自2022年3月20日起被划定为中风险地区 ,天心区其他区域风险等级不变 。图:天心区中风险地区周边环境(图片来源:网络)芙蓉区定王台街道五一华府南北栋和名汇达商务楼区域自2022年3月19日起被划定为中风险地区。
截至近来,全国中高风险地区名单如下:高风险地区9个,中风险地区167个。
_口区高低风险地区名单截至2022年11月24日10:00 ,武汉市有高低风险地区,在江夏区、经开区 、黄陂区、汉阳区、江岸区 、江汉区、东西湖区、_口区、武昌区 、洪山区。
这样打印中高风险地区最新名单:从网上找到中高风险地区的最新名单 。复制粘贴到Excel表格。设置打印区域。最后打印 。
全国疫情中高风险地区名单最新
〖壹〗、最新全国风险地区名单可通过本地宝——全国疫情中高风险地区名单查询器实时查询。查询平台:本地宝——全国疫情中高风险地区名单查询器查询入口:点击进入(实时更新)本地宝的全国疫情风险等级名单查询系统由小编们实时维护,风险地区有调整时会第一时间更新专题 ,确保用户获取的信息准确且及时。
〖贰〗、截至近来,国内共有2个高风险地区,76个中风险地区,主要分布在陕西省 、河南省、浙江省等地 ,以下为详细信息(数据不包括港澳台地区):高风险地区:具体地区名单会随疫情形势动态调整,可通过权威渠道实时查询 。
〖叁〗、中风险地区来(返)深人员,或高风险地区所在县(市 、区、直辖市的街道、镇)来(返)深人员 隔离措施:实施14天居家隔离。核酸检测:第14天各开展一次核酸检测。借鉴区域:全国疫情风险等级地区名单(动态更新) 。
〖肆〗 、近来无法直接提供全国中高风险地区的具体名单 ,但可通过以下方法实时查询最新信息:查询途径:通过百度App搜索【疫情风险等级查询】,进入国家政务服务平台或国务院客户端提供的查询服务页面。该服务由官方权威发布,数据实时更新 ,可确保信息准确性。
〖伍〗、使用“国务院客户端”APP进行查询,该应用会每天更新中高风险地区目录 。 通过全国疫情风险等级查询小程序进行查询。
〖陆〗、中高风险地区分布截至2022年7月12日8时,全国共有高风险地区270个 、中风险地区508个 ,主要分布在江西、海南、河南、甘肃 、广东、内蒙古、山东 、天津、福建、陕西 、辽宁、安徽、江苏 、北京、上海等地。黑龙江省七台河市未被列入中高风险地区名单。
湖北省11月17日风险等级地区名单湖北风险区域划分名单
湖北省高低风险地区名单截至2022年11月17日9:00,湖北省有高低风险地区,在武汉和黄冈 。
_阳西街道城建新村35号楼2单元。康城街道冶金西区25号楼1单元。新集镇胡元村富兴六巷11-20号、富兴七巷 、富兴八巷 。新集镇南庄村广平巷29号、和平巷41号、平安巷39号。皇庄镇葛中马坊村康保十巷1-3号。
小时核酸检测证明和行程码等 。通过查询湖北省武汉市和广西省北海市疫情风险等级显示:截止2022年11月17日湖北省武汉市有两处高风险地区 ,广西省北海市处于常态化防控区域,所以武汉驾车到广西北海需要准备48小时核酸检测证明和行程码等。
无症状感染者136:系外地来汉人员,11月15日乘私家车来汉,居住于东西湖区径河街金龙湾社区_悦御府10栋 ,在重点人群筛查中检出核酸阳性。
发表评论