【疫情中风险地区石狮,石狮市中高风险地区吗】
全国中高风险地区最新名单(附实时查询入口)
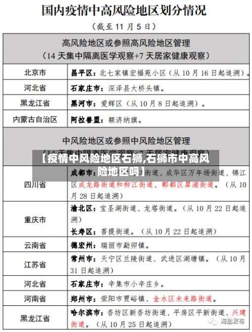
最新全国风险地区名单可通过本地宝——全国疫情中高风险地区名单查询器实时查询。查询平台:本地宝——全国疫情中高风险地区名单查询器查询入口:点击进入(实时更新)本地宝的全国疫情风险等级名单查询系统由小编们实时维护,风险地区有调整时会第一时间更新专题 ,确保用户获取的信息准确且及时 。

全国中高风险地区名单可通过以下方式实时查询:国务院官方微信小程序:查询方式:直接点击进入该小程序,即可获取最新的全国风险等级信息。信息来源:数据来源于各地政府和卫健委的官方发布,确保信息的权威性和准确性。

搜索“国务院客户端”在小程序页面右上角点击放大镜图标 ,输入“国务院客户端 ”并搜索,选取官方小程序进入 。进入“疫情风险查询”功能在国务院客户端首页找到“疫情风险查询”入口,点击进入查询页面。

为了更便捷地获取全国疫情风险等级和中高风险地区名单 ,您可以关注微信公众号“上海本地宝 ”。在对话框搜索【风险】,即可获取实时更新的查询服务,无论是上海还是全国其他地区的动态 ,一目了然 。

2022石狮疫情防控最新规定(石狮疫情防控最新政策)
〖壹〗、外出购物时要正确佩戴口罩,避免用手接触产品;购物后应及时洗手,洗手前不碰触口、鼻 、眼等部位。
〖贰〗、022疫情期间石狮工厂有个别工厂会停工 ,大部分企业不会停工。根据疫情形势和有关法律规定,为阻断疫情传播扩散链条,确保人民群众生命健康安全,经专家研判 ,决定自2022年3月19日0时起将全市域(除封控区外)划定为管控区 。现将有关事项通告如下:除群众生活必需的商业外,暂停其他经营活动。
〖叁〗、根据疫情形势和有关法律规定,为阻断疫情传播扩散链条 ,确保人民群众生命健康安全,经专家研判,决定自2022年3月19日0时起将全市域(除封控区外)划定为管控区。所以 ,3月15日还可以回石狮 。
福州到石狮要隔离吗
福州到石狮要隔离。通过查询相关疫情防控信息显示截止至2022年11月12日两地均为中高风险地区,7天集中隔离,并进行7天5检。应疫情防控要求 ,应配合落实医学观察 、健康监测、核酸检测等疫情防控措施。
大约需要1小时至1小时半左右 。福州和石狮都是福建省内的城市,二者之间的距离并不遥远。座车行驶的时间会受到多种因素的影响,包括交通状况、路况 、车辆速度等。在正常情况下 ,福州到石狮的座车大约需要行驶时间在1小时至1小时半左右 。如果路上有堵塞或其他突发情况,行程时间可能会有所延长。
福州到石狮没有动车,可以做动车到晋江火车站,火车站那有到石狮的车。或直接座大巴石狮(4个小时) ,省的倒车 。
福州汽车南站和北站都有到石狮的高速公路快巴,每天5:40-20:40,约半小时一班 ,豪华大巴65元,北站部分班次为中巴46元。
从福州到石狮的汽车最晚发车时间是晚上8点30分。这意味着如果您计划当天从福州前往石狮,需要合理安排时间 ,确保能够在这个时间点之前抵达汽车站 。选取较晚的班次可以减少旅途中的拥挤,提供一个更舒适的乘车环境。不过,也请留意 ,具体时间可能会根据不同的运营公司有所调整,建议提前查询最新的车次信息。
没有直达泉州石狮的车,但您可在晋江站下车后转乘汽车直达石狮 ,很方便的 。
发表评论