云南疫情风险地区地图/云南疫情风险等级地图
全国疫情“中高风险 ”地区一览
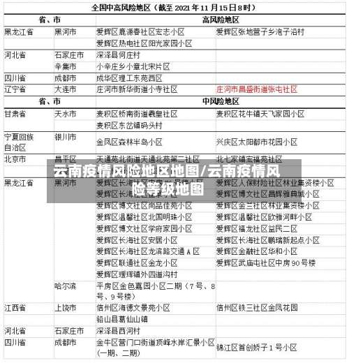
〖壹〗、高风险地区 津南区辛庄镇林锦花园 津南区辛庄镇林绣花园 津南区咸水沽镇丰达园以上3个区域因疫情形势严峻被划定为高风险地区,需严格落实封控措施,包括人员足不出户、服务上门等。

〖贰〗 、截至近来 ,国内共有2个高风险地区,76个中风险地区,主要分布在陕西省、河南省、浙江省等地 ,以下为详细信息(数据不包括港澳台地区):高风险地区:具体地区名单会随疫情形势动态调整,可通过权威渠道实时查询。

〖叁〗 、通过全国疫情风险等级查询小程序进行查询 。


云南昆明中风险地区是哪
〖壹〗、云南省根据疫情风险等级评估结果,将129个县(市、区)划分为高风险(15个) 、较高风险(17个)、中风险(41个)、较低风险(27个) 、低风险(29个)五类地区 ,其中昆明主城四区中的官渡区、五华区、西山区 、盘龙区被列为高风险地区。
〖贰〗、高风险区:安宁市云南朗明印务有限公司,安宁市太平新城街道太平老村、太平新村。中风险区:安宁市太平街道滇和家园小区、中冠建材市场 、时代贸港,西山区碧鸡街道长坡社区、碧鸡社区碧鸡关隧道以西区域 。低风险区:西山区和安宁市除高、中风险区外的其他区域。
〖叁〗 、昆明有中高风险地区 ,具体点位如下:高风险区:盘龙区联盟街道实力北岸小区。中风险区:盘龙区联盟街道东至万华路,南至白云路,西至盘江东路 ,北至二环北路除实力北岸小区外的区域 。低风险区:盘龙区除高、中风险区外的其他地区。
云南中风险地区名单
云南省根据疫情风险等级评估结果,将129个县(市、区)划分为高风险(15个) 、较高风险(17个)、中风险(41个)、较低风险(27个) 、低风险(29个)五类地区,其中昆明主城四区中的官渡区、五华区、西山区 、盘龙区被列为高风险地区。
中风险地区:新增9个中风险地区,涉及河南郑州市、周口市 ,云南瑞丽市,辽宁大连市,四川成都市 。近来全国共有66个中风险地区 ,分布在内蒙古、北京、甘肃 、宁夏、山东、黑龙江 、江西、河北、四川 、河南、江苏、重庆 、辽宁、云南14个省级行政区。
截止2022年04月30最新数据显示云南地区近来没有中或者高风险区域。高风险区域指的是累计新冠确诊病例有超过50例,同时14天内是有聚集性疫情出现 。中风险地区指的是14天内有新增加确诊病例,累计新冠确诊病例没有超过50例总计新冠确诊病例超过了50例 ,14天之内并未出现聚集性疫情。
截至近来,全国中高风险地区名单如下:高风险地区9个,中风险地区167个。
今年春节期间全国收费公路免收小型客车通行费 ,云南16州市返乡政策具体如下:昆明市低风险地区返乡:需提前在“昆明健康宝”小程序报备,持48小时核酸阴性证明,入昆后24小时内完成1次核酸检测。
新一轮疫情波及20省38市,全国高中风险地区“5+66 ”,本轮疫情由多个不...
〖壹〗、截至11月6日19时 ,新一轮疫情已波及20个省(自治区 、直辖市)38个市,全国现有高风险地区5个、中风险地区66个,本轮疫情由多个不关联的境外输入源头引发 。
〖贰〗、截至11月2日19时,新一轮疫情波及17省34市 ,全国高中风险地区为“3+43”,重庆、成都均通报新增本土确诊病例。
〖叁〗 、南京市此次疫情由德尔塔毒株引起,截至7月26日24时 ,全市累计报告本土确诊病例106例,本土无症状感染者6例,且已开展多轮全员核酸检测 ,第三轮全员核酸检测也在提前准备中。疫情基本情况病毒毒株:引起这次疫情的病毒毒株是德尔塔毒株 。
〖肆〗、近来国内疫情形势较为严峻,而根据国务院客户端APP对全国疫情中高风险地区目录调整的情况,截止到12月19日24时31省区市高风险地区有13个 ,中风险地区有58个,具体的中国风险名单如下。
〖伍〗、无新增死亡病例。无新增疑似病例 。广西疫情溯源广西百色本轮疫情传播链条清晰,首发病例在省外感染的可能性大 ,近来病毒基因测序仍是奥密克戎变异株。疫情由一起德保县都安乡聚集性活动引发,形成以德保县为主要传播地的聚集性疫情,呈现局部聚集 、多点散发态势,并出现外溢到多个市县的情况。
〖陆〗、河南郑州疫情最新通报防控政策管控通知通告消息分级分类管理(一)全域内除防外溢临时管控区、风险小区和风险单元外 ,恢复正常生产生活秩序,实施常态化疫情防控措施 。居民要自觉遵守疫情防控要求,戴口罩 、扫码、出行时查验24小时内核酸检测阴性证明 ,不得前往涉疫区域。
云南公布129个县(市 、区)疫情风险等级!昆明主城四区等被列为高风险
云南省根据疫情风险等级评估结果,将129个县(市、区)划分为高风险(15个)、较高风险(17个) 、中风险(41个)、较低风险(27个)、低风险(29个)五类地区,其中昆明主城四区中的官渡区、五华区 、西山区、盘龙区被列为高风险地区。
截至2019年5月 ,昆明市土地面积21473平方公里,下辖7个市辖区、3个县 、3个自治县、1个县级市,分别是五华区、盘龙区 、官渡区、西山区、呈贡区 、晋宁区、东川区、安宁市 、富民县、嵩明县、宜良县、石林彝族自治县 、寻甸回族彝族自治县、禄劝彝族苗族自治县 。
云南省曲靖市疫情高风险地区有哪些
〖壹〗、高风险区 将金江集贸市场 、益宁街道金江三组44号、曲靖太和农产品批发市场、南宁农贸市场 、南宁街道东星小区南路二组团8幢1单元、东星小区状元楼餐厅、南宁街道小黄牛餐馆划为高风险区。低风险区 将麒麟区全域(除高风险区外)划为低风险区。
〖贰〗 、高风险地区(15个):包括官渡区、景洪市、大理市 、安宁市、红塔区、五华区、西山区 、大关县、麒麟区、腾冲市 、瑞丽市、古城区、盘龙区 、永善县、大姚县。防控策略:采取“内防蔓延、外防输出”策略 ,实行区域封锁,限制人员进出,必要时停工 、停业、停课 ,并加强密接管理、清洁消毒等措施 。
〖叁〗 、有内蒙古呼和浩特、锡林郭勒、乌海、赤峰及新疆乌鲁木齐 、巴州旅居史的入(返)曲人员,实行7天集中隔离医学观察,分别在第7天分别完成一次核酸检测。
发表评论