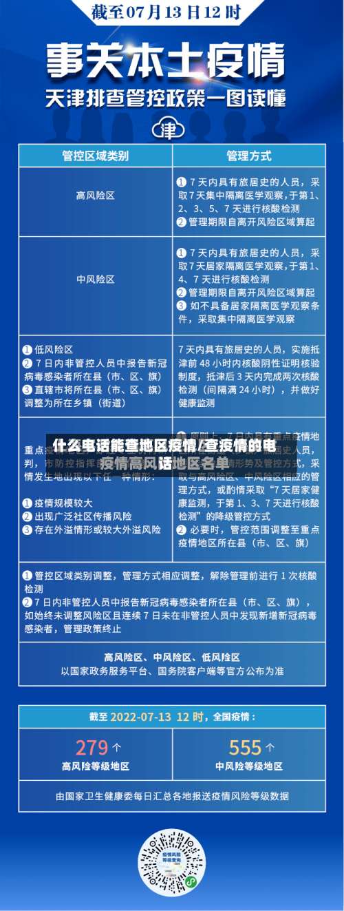
什么电话能查地区疫情/查疫情的电话
96120是什么号码?
〖壹〗、0并非专门打给齐齐哈尔的电话 ,它是黑龙江省统一的院前医疗急救呼叫号码,覆盖全省范围,包括齐齐哈尔市在内的所有地市均可拨打 。号码性质与覆盖范围 全省统一急救号:96120是黑龙江省卫生健康委员会批准设立的院前医疗急救统一呼叫号码 ,整合了全省各地原有的急救电话资源,实现全省急救调度“一张网 ”。

〖贰〗 、0是一个居民健康随访的外呼电话号码。这个电话可能会播放这样的提示音:“您好,这里是湖北省新冠肺炎疫情防控指挥部 。请问您近14天内 ,是否去过……”。这个电话的目的在于支持湖北省新冠肺炎疫情防控指挥部进行疫情防控的流调排查。
〖叁〗、0是全国统一的反诈专线电话 。以下是关于96120电话的详细介绍:反诈专线介绍:为了防止电信网络诈骗问题,提高公众的防诈骗意识,全国范围内设立了统一的反诈专线电话96120。这一电话号码作为政府公益热线 ,为公众提供了一个举报、询问和求助的平台。
〖肆〗 、0是湖北省通信管理局紧急启用的疫情专用号码,用于AI智能疫情排查 。这个号码通过智能机器人的方式,对特定居民进行疫情相关的调查,以提高抗疫工作效率。96120电话通常会询问以下几个问题:是否去过中高风险区:这是为了排查居民是否有潜在的新冠疫情暴露风险。
〖伍〗、0是居民健康随访外呼电话 。96120是居民健康随访外呼电话 。您可能会听到的内容是:“您好 ,这里是湖北省新冠肺炎疫情防控指挥部。请问您近14天内,是否去过……”,该电话旨在支撑省新冠肺炎疫情防控指挥部开展疫情防控流调排查。
〖陆〗、0是贵州省红十字会妇女儿童医院的电话号码 。该医院成立于2007年5月22日 ,由法定代表人林嘉杰领导。医院提供的服务包括内科 、外科、妇科、儿科 、口腔科、医疗美容科、麻醉科、医学检验科等,并且拥有X线诊断 、超声诊断和中派租罩医科等专业服务。其经营范围有效期至2012年7月1日 。

湖北各地疾控中心电话怎么查询
可以通过百度APP查询湖北各地疾控中心电话,具体步骤如下:准备工具:确保手机已安装百度APP(版本10及以上) ,并处于联网状态。进入搜索界面:打开百度APP,点击顶部搜索框。搜索湖北省政府网:在搜索框中输入“湖北省政府网 ”,点击搜索结果中的湖北省人民政府门户网站(需确认打开的是官方网站) 。
湖北省其他城市的疾控中心询问热线也各有其服务热线 ,包括黄石市的0714-12320,十堰市的0719-12320,宜昌市的0717-6922699 ,襄阳市的0710-3604427,鄂州市的0711-3386101,荆州市的0716-8100252,荆门市的0724-12320 ,孝感市的0712-2323224,黄冈市的0713-12320,咸宁市的0715-8269986 ,随州市的0722-3319003。
湖北省疾控中心电话如下:省疾控中心值班电话:027-87652057 。中心办公室电话,24小时开通 。职业病询问:027-87652012。职业病等询问电话。健康体检询问:027-87652023。健康体检等相关事宜询问电话 。科技查新检索电话:027-87740744 科技查新检索相关事宜询问电话。健康询问电话:12320。
防疫中心电话24小时电话
金华防疫中心电话24小时电话:0579-82339041 。金华地区各县市疾病预防控制中心(疫情防控工作指挥部)服务和询问热线:金华市疾控中心:82339041;(区号0579,下同)。婺城区疾控中心:89119837。金东区新冠肺炎疫情防控工作指挥部:82176600、82176742 。
0912—3380183。在疫情防控期间如有需要 ,可拨打服务热线电话寻求帮助与指导,热线电话将保持24小时畅通。榆林市政府2号楼214联防联控值班室联系电话:0912—3380183;3357752YT01 。榆林市防疫中心电话:市本级0912-3828772。榆阳区0912-3525064。横山区0912-7615031 。府谷县0912-8712936。靖边县0912-4617882。
0558-2568823。阜阳市各县市区疫情防控询问电话汇总:颍州区疾病预防控制中心:0558-2188827 。颍东区疾病预防控制中心:0558-2292053。颍泉区疾病预防控制中心:0558-2627728。临泉县疾病预防控制中心:0558-5398769 。太和县疾病预防控制中心:0558-8636504。阜南县疾病预防控制中心:0558-6712332。
常州防疫中心电话24小时电话 0519-12340519-85685072 。常州市天宁区0519-69661713,常州市钟楼区0519-88890802 ,常州市新北区0519-85126620(0519-85126692),常州市武进区0519-86310260,常州市金坛区0519-82888636 ,常州市溧阳市0519-87223119。
卫健委24小时热线
〖壹〗、呼和浩特市卫健委24小时热线有0471-6218540471-3821990 、0471-5686960471-6680960、0471-318888 0471-8513360471-7380880471-7912040471-8821339。
〖贰〗、卫健委24小时人工服务电话是12320 。卫健委主要负责以下工作:卫生与健康管理:负责本地区居民的卫生与健康管理工作,包括制定和实施相关卫生政策 、规划和标准。疫情防控:在疫情防控方面发挥重要作用,负责疫情监测、预警、防控策略的制定和实施,以及疫苗接种等工作的组织和协调。
〖叁〗 、国家卫健委24小时热线是12320 。以下是关于12320卫生热线的详细介绍:启用时间与背景:12320是卫生部设立的政府公益热线电话 ,自2005年12月9日开始启用,经过试点后于2012年全面推开。2013年3月,正式更名为12320卫生热线。覆盖范围与服务对象:该热线已覆盖全国所有地市和大部分区县 ,并逐步向乡镇、社区延伸。
〖肆〗、国家卫健委投诉24小时热线是12320 。以下是关于该热线的详细说明:主要功能:该热线主要受理公众对突发公共卫生事件和违反卫生法律法规案件的举报,同时也接受公众对突发公共卫生事件应急处置的投诉 、询问、意见和建议。
接到12320电话意味着什么
〖壹〗、接到12320电话意味着中国大陆的公共卫生部门或相关机构正在尝试联系你。具体来说,可能有以下几种情况:健康询问与调查:目的:进行健康调查 ,收集公众的健康信息,或对特定的健康问题进行追踪和监控 。示例:如近期某地区有流感疫情,公共卫生部门可能会通过12320电话进行相关调查和提醒。
〖贰〗、突然接到12320防疫电话 ,首先不要慌张。这是政府为了疫情防控而设立的专线电话,可能涉及到与您相关的防疫信息或需要您配合完成一些防疫工作 。接到电话后,首先要确认对方的身份和来意。可以询问对方是哪个单位或部门的 ,以及为什么给您打电话。
〖叁〗 、若您未能接听12320的来电,请尽快回拨 。如果在48小时内回拨,接听电话的将是之前给您打电话的防疫工作人员。 即使您还没有接到12320的来电,也可以随时主动拨打12320询问有关疫情的任何信息 ,包括疫情防控政策和出行指南等。
051096600是什么电话
051096600是什么电话?下面让我们一块儿来了解一下吧 。051096600是无锡疫情防控核查专线。96600是无锡市新冠肺炎疫情联防联控指挥部确定的全市统一疫情防控核查专线电话。哪些人会接到96600电话?近期有境外、中高风险地区旅居史或经停史人员,与确诊病例有轨迹交叉等人员。
说明:96600是电信运营商的网络平台提供的特别服务号码 。号码 96600 用途 中国移动江苏分公司 特别说明:特服号具有一定的使用年限,到期以后需要重新办理申请 ,如未及时办理,工信部会对其进行公示并收回,所以 ,该号码的使用主体并不是一直不变的。
电话来源 051096600是由无锡市疫情防控指挥部设立的核查专线,即“无锡疫情防控核查专线”。来电目的 该电话主要用于收集个人信息、行程轨迹以及核查相关防疫要求的落实情况 。 拨打此电话的人员可能包括社区工作人员 、公安人员等,他们的目的是确保防疫工作的顺利进行。
发表评论