如何管理疫情地区来的人/疫情防控怎么管理
本文目录一览:
- 1、焦作市发布通告严格省外和涉疫地区来(返)焦人员管控
- 2、驻马店正阳县疾控中心就外地来(返)正人员提醒
- 3 、来(返)东最新健康管理措施(9月28日)
- 4、扩散丨四川:从疫情防控重点地区高风险地区来的人员应隔离14天
- 5、天水市加强外来人员管控服务,严把外防输入关口
- 6 、广东对重点地区来粤人员健康管理措施(10月20日)
焦作市发布通告严格省外和涉疫地区来(返)焦人员管控
1、焦作市对省外和涉疫地区来(返)焦人员实施严格管控,要求提前报备、落实赋码管理并分类管控,具体措施如下:提前报备要求省外及涉疫地区来(返)焦人员需提前通过“焦我办”APP或电话向目的地社区(村) 、单位报备。

2、外地来(返)焦人员提前报备 所有省外来焦人员、省内涉疫地区和省内从事11类重点行业的来(返)焦人员 ,以及在省外上学 、工作、出差、旅游等返焦人员均需提前在“焦我办”APP(市政府门户网站或手机应用市场均可下载)进行线上报备 。

3 、【法律分析】根据焦作市政府发布的公告,对于外地返乡人员,下高速入城区人员要做到(一)对境外来(返)焦人员 ,在入境地完成14天集中隔离的,入焦后落实“7天集中隔离+7天居家健康监测+7周个人健康监测 ”管理,在入境地完成21天集中隔离的 ,入焦后落实“7天居家健康监测+7周个人健康监测”管理。
4、【法律依据】《焦作市新冠肺炎疫情防控指挥部办公室通告》外地来(返)焦人员提前报备所有省外来焦人员、省内涉疫地区和省内从事11类重点行业的来(返)焦人员,以及在省外上学、工作 、出差、旅游等返焦人员均需提前在“焦我办”APP(市政府门户网站或手机应用市场均可下载)进行线上报备。
5、022年端午节假期为6月3日至5日,共3天且无需调休 。受疫情影响 ,多地发布最新通知和提醒,涉及疫情防控 、活动调整及出游安全等方面。

驻马店正阳县疾控中心就外地来(返)正人员提醒
正阳县疾控中心针对外地来(返)正人员提出以下健康管理措施及提醒:境外来(返)正人员健康管理措施提前报备:境外入正人员应提前48小时向入正后居住地所在社区报备,如实告知个人信息、健康状况、到正车辆(航班)编号等具体信息 ,主动配合完成“点对点 ”转运 、核酸检测、健康筛查等疫情防控措施。
省级疾控中心普通员工基本工资在4000元左右,区级员工在3000元左右 。疾控中心的待遇一般来说是比较不错的,都是购买五险一金的,虽然普通岗位工资不高 ,但是待遇非常不错,购买五险一金,周末双休。 2022疾控中心改革对疾控人员工资待遇 —— 好。
对7天内有宿州市旅居史、但未到过其中高风险区的人员 ,3天内完成2次核酸检测,并在到达时(或排查到时)立即进行核酸检测 。【政策来源:徐州市疾控中心7月2日疫情防控提醒】没有疫情的低风险地区旅居史来徐人员正常通行。
来(返)东最新健康管理措施(9月28日)
1 、所有来(返)昆人员须提前通过“昆明健康宝”小程序或电话方式向目的地社区报备。西双版纳来(返)昆人员健康管理措施 (一)即日起,对9月22日—28日有西双版纳旅居史的来(返)昆人员 ,实行3天2检健康管理措施 。
2、目的地为湖南省的外省入湘货车司机,在入湘卡口要查验行程卡,落实“落地检”。对来自有一定范围社区传播或已实施大范围社区管控措施的入湘货车司机在做好个人防护的基础上 ,减少人员接触和社会面活动。如需在目的地居住的,要按照属地防控措施落实健康管理。
3、您想问的是2022年9月28日遵义来昆明需要隔离吗?部分地区需要隔离 。所有来(返)昆人员,应至少于抵昆前24小时内通过“昆明健康宝 ”小程序报备 ,抵昆后一律执行3天内2次核酸检测(间隔24小时)健康管理措施;已做“落地检”的来(返)昆人员,间隔24小时再进行1次核酸检测。
扩散丨四川:从疫情防控重点地区高风险地区来的人员应隔离14天
从湖北等疫情防控重点地区和高风险地区来四川的人员应当按规定接受集中或居家隔离14天管理和服务。具体内容如下:公告发布背景:27日,四川省应对新型冠状病毒肺炎疫情应急指挥部发布第12号公告,旨在依法科学精准做好疫情防控工作 。人员管理措施:感染者须接受隔离治疗或集中医学观察。
第2号公告第二条中关于从疫区入川人员隔离措施的调整:将“凡2020年1月10日以来 ,从武汉等疫区入川的,应自觉居家隔离14天”调整为“从湖北等疫情防控重点地区和高风险地区来的人员应当按规定接受集中或居家隔离14天管理和服务 ”。
高风险人群的集中留观与检测入境人员若在入境前14天内有疫情高发国家(地区)旅居史,需接受24小时集中留观并进行核酸检测 。这一措施旨在快速识别潜在感染者 ,阻断疫情输入链条。
经由境内疫情中 、高风险地区抵蓉人员是否隔离:要纳入隔离观察范围。来自境内疫情中风险地区的人员应当自到达目的地开始居家或集中隔离医学观察14天,来自境内疫情高风险地区的人员应当自到达目的地开始集中隔离医学观察14天,隔离时间以隔离观察人员抵达观察点次日起计算 。是否检测:要检测。
去四川成都是否需要隔离 ,取决于您的出发地和旅行史。高风险地区及有高风险地区旅行史的来川人员 如果您来自高风险地区,或者有近14天的高风险地区旅行史,那么在抵达四川成都后 ,需要由县实行14天的集中隔离医学观察 。
天水市加强外来人员管控服务,严把外防输入关口
法律分析:切实加强集中观察点管理,累计启用14家酒店用于密接人员集中隔离医学观察,严格接收、管控、服务、离店等程序 ,全部执行“14+7”隔离措施。严把外防输入关口,持续排查市级派单其他口岸入境进京人员,按照隔离政策均已落实居家观察或社区健康监测管控。
外防输入是疫情防控的关键环节 随着全球化的深入发展,人员 、物资等跨国流动日益频繁 ,这为疫情传播提供了便利条件。因此,加强对外防控,特别是针对入境人员、进口物品等的检测和监管 ,成为阻断疫情输入的重要途径 。通过严格的入境检疫、隔离观察等措施,可以及时发现并控制潜在感染者,防止疫情在国内扩散。
外防输入不放松 ,内防反弹不懈怠是疫情防控的重要策略。面对全球疫情扩散蔓延导致境外输入性风险显著增加的新形势,外防输入必须在“严”字上下功夫 。具体而言:严把各个关口:要加强边境管控,对所有入境人员进行严格的健康监测和核酸检测 ,确保不漏一人。
宣传系统党组织:加大涉疫舆情引导,营造抗击疫情浓厚氛围。行业部门党组织:落实监管责任,完善行业防控方案和技术指南 ,构筑“外防输入 ”坚实屏障 。
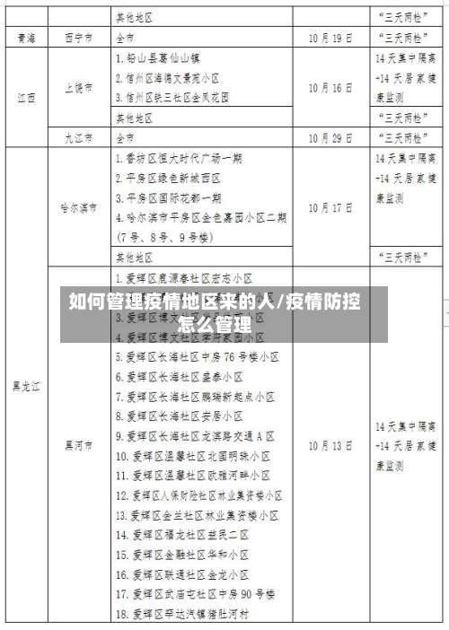
广东对重点地区来粤人员健康管理措施(10月20日)
1 、广东省对重点地区来(返)粤人员健康管理措施主要包括隔离和核酸检测等方面,具体需根据疫情风险等级和当地政策执行,可通过官方渠道查询最新规定。主要措施分类隔离要求:针对不同风险等级地区来粤人员,可能采取集中隔离、居家隔离或居家健康监测等措施。
2、外省返粤人员建议主动做一次核酸检测并自我观察14天 ,做好健康监测 。具体说明如下:政策依据:广东疾控提醒,鉴于当前疫情形势,外省旅游 、出差返粤后 ,需采取相关健康管理措施。具体措施:核酸检测:主动进行一次核酸检测,有助于及时发现潜在感染风险。
3、中、高风险地区需要隔离14天 。_广东对重点地区来粤人员健康管理措施对湖南长沙市来佛返佛人员开展“四个一”健康管理和14天自我健康监测。四个一:即发放一份健康告知书,开展一次健康问询 ,查验一次健康码,抵达佛山当日一次核酸检测。以上管控措施起始日期:10月17日起。
4 、核酸检测:即使所在地区未划定风险等级,但存在本土疫情的 ,来(返)粤人员可能需持48小时内核酸阴性证明,并在抵达后24小时内主动进行一次核酸检测 。健康申报:需通过“粤康码”或“穗康码”等平台提前申报行程,并配合社区落实健康管理措施。
发表评论