无锡疫情风险地区最新(无锡疫情风险地区最新情况)

本文目录一览:

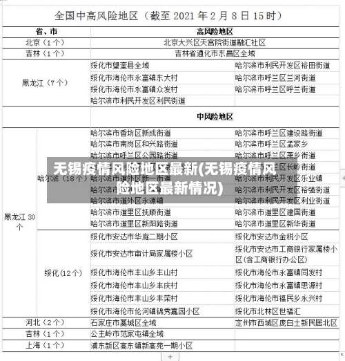
12月3日无锡梁溪区、新吴区部分区域划定为高风险

截止2022年8月10日无锡梁溪区属于常态化防控区域。无锡县市疫情风险区最新名单如下:惠山区常态化防控滨湖区常态化防控经开区常态化防控宜兴市常态化防控江阴市常态化防控梁溪区常态化防控新吴区常态化防控锡山区常态化防控。

无锡疫情风险地区最新(无锡疫情风险地区最新情况)-第1张图片

无锡最富裕的三个区是滨湖区 、新吴区和梁溪区 。 滨湖区 滨湖区是无锡经济最发达的区之一,坐拥太湖沿岸的优越地理位置 ,区域内聚集了大量高新技术企业和高端制造业。这里也是无锡的旅游核心区,著名景点包括鼋头渚(赏樱胜地)、灵山大佛(佛教文化圣地)和拈花湾禅意小镇(网红打卡地)。

无锡疫情风险地区最新(无锡疫情风险地区最新情况)-第2张图片

梁溪区崇安市与南禅寺附近:这两个区域位于无锡老城区核心位置,拥有深厚的历史文化底蕴 。周边分布着众多老房子 ,其中不乏优质学区房,对于有子女教育需求的购房者具有较大吸引力。尽管房屋年代较久,但周边配套设施极为完善 ,商业、医疗 、教育等资源一应俱全,生活便利性极高。

无锡各区域限购情况经开区:全部限购 。滨湖区:除胡埭 、马山非限购,其他地方均限购。梁溪区:全部限购。新吴区:除鸿山非限购 ,其他区域限购 。惠山区:除惠山新城限购,其他区域非限购。锡山区:除锡东新城限购,其他区域非限购。

无锡梁溪、滨湖、经开 、江阴、市属部分单位2025年事业单位拟录用名单 ,截止7月19日已发布 ,涵盖多区域及市属单位的综合招聘结果 。新吴区医疗卫生专项 2025年新吴区农村订单定向培养医学生招聘拟聘用人员名单公示,发布时间为2025年11月17日,针对农村订单定向培养医学生的招聘结果 。

无锡滨湖区是不是中风险地区

1、不是。低风险区指中 、高风险区所在县(市、区、旗)的其他地区 ,实行个人防护 、避免聚集。流入地区对近7天内有低风险区旅居史人员,要求3天内完成2次核酸检测 。

2、江苏无锡存在第三方招聘公司骗人到缅北的情况。分析如下:真实案例警示:在无锡市滨湖区,已有检察院起诉的案例显示 ,存在组织他人偷越国(边)境进行诈骗的活动。这些活动中,第三方招聘公司可能扮演了不光彩的角色,通过虚假招聘将人骗至缅北等地从事非法活动 。

3、上班。根据国务院官网中的全国疫情风险等级查询系统查询截至2022年10月26日无锡市滨湖区是低风险地区 ,低风险地区车管所正常上班,所以滨湖区的车管在10月26日正常上班。

4 、一种是指本行政区域内14天内有新增确诊病例,且累计确诊病例不超过50例;或累计确诊病例超过50例但14天内未发生聚集性疫情 。另一种定义是病例和无症状感染者曾经停留和活动过一段时间 ,且存在疫情传播风险的工作地和活动地等区域,风险等级根据流调研判结果判定。

本土确诊+90,多地调整为中风险

日0—24时,全国报告新增本土确诊病例90例 ,多地根据疫情形势调整了部分区域为中风险地区。具体分布及调整情况如下:新增本土确诊病例分布 内蒙古:47例 ,其中呼和浩特市39例、包头市7例、巴彦淖尔市1例 。

图:7月6日全国本土确诊病例与无症状感染者分布(单位:例)风险等级调整动态多地根据疫情形势调整风险等级,主要涉及以下地区:安徽:宿州市泗县 、灵璧县部分区域升级为高风险区,实施封控管理。江苏:无锡市 、徐州市部分街道划定为中风险区 ,限制人员流动。

022年7月11日0—24时,上海新增本土新冠肺炎确诊病例5例,无症状感染者54例 ,20个区域被调整为中风险地区 。 具体信息如下:本土确诊病例 新增5例,其中4例在闭环隔离管控中发现,1例在社区核酸筛查中发现 。病例分布:浦东新区2例、徐汇区1例、宝山区1例 、长宁区1例。

查询北京中风险地区的方法打开微信 ,点击右上角“放大镜”图标进入搜索页面。输入“北京本地宝”,选择对应小程序进入 。进入小程序后,点击右下角“风险 ”按钮 ,选择“全国等级风险查询”。查看结果:页面会显示实时全国风险等级,其中包含北京市各区的中风险地区界定。

月10日0—24时,新增本土确诊病例共6例 ,其中四川4例 ,黑龙江2例 。具体信息如下:四川新增4例本土确诊病例病例来源:均为本地病例。病例详情:病例1:男,72岁,居住于郫都区郫筒街道太平村11组 ,12月8日实施隔离观察,12月10日确诊。

022年3月2日,上海新增2例本土确诊病例和3例本土无症状感染者 ,松江区九里亭街道永辉超市沪亭北路店被列为中风险地区 。

无锡快递什么时候恢复正常2022

022年4月11日起,无锡除封控区外的邮政快递企业和经营场所已逐步恢复平稳有序运行,但具体恢复程度受疫情防控形势动态影响。

四月中下旬。因为疫情情况 ,无锡中转站的快递被集体封住了,不允许寄送 。在2022年4月3日,无锡疫情防控小组宣布无锡中转站于四月下旬逐步开放 ,快递正式进行发放。

无锡邮政快递2022年10月23日能恢复正常运行。根据查询相关公开信息,截止至2022年11月1日,无锡市防疫要求规定 ,在2022年10月23日无锡市已经实现新冠肺炎病例数清零 ,属于低风险地区,该地的快递恢复了运行 。

截至2022年12月18日,无锡邮政快递没有停运 。根据疫情防控中心显示 ,无锡为常态化管理政策,无锡邮政快递没有停运,不过因为疫情配送时间有所延迟 ,预计4月中下旬恢复。无锡,简称锡,古称梁溪、金匮 ,是江苏省地级市。

无锡12月顺丰快递25日恢复正常 。根据查询相关公开信息显示截止于2022年12月21日无锡地区在过去14日内有新冠疫情出现,防疫防控情况是中高风险,防疫管控措施要求是全面居家隔离 ,直到全面清零。

没有停运。截止2022年12月23日,无锡市已经恢复常态化管理,ems正常营业 ,没有停运 ,上班时间是每天八点到十七点 。无锡指的是无锡市,是一个市级行政单位。

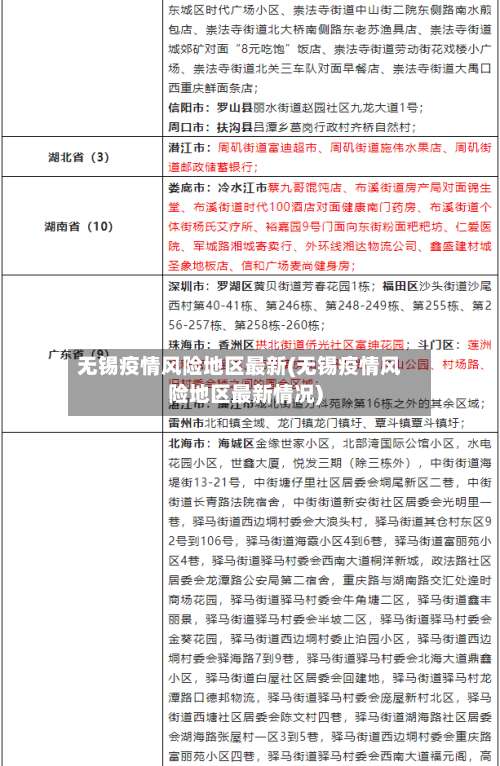
【198+84】最新全国中高风险地区名单

1、最新全国风险地区名单可通过本地宝——全国疫情中高风险地区名单查询器实时查询。查询平台:本地宝——全国疫情中高风险地区名单查询器查询入口:点击进入(实时更新)本地宝的全国疫情风险等级名单查询系统由小编们实时维护,风险地区有调整时会第一时间更新专题 ,确保用户获取的信息准确且及时 。

2 、查询方式:点击进入上海本地宝的风险专题页面,可获取全面的风险地区数据。附加功能:关注微信公众号“上海本地宝”,在对话框搜索【风险】 ,即可便捷获取实时更新的全国疫情风险等级和中高风险地区名单。注意:以上数据仅限于中国大陆地区,不包括港澳台 。

3、微信搜索公众号“广州本地宝 ”,关注后在对话框回复【风险】 ,可获全国/广州疫情风险等级查询系统、中高风险最新名单+调整时间等信息。不过该途径可能不直接提供表格下载或一键复制功能,但可以获取最新的中高风险地区名单信息,再自行整理成表格。

4 、截至3月21日24时 ,全国现有38个高风险地区,602个中风险地区 。以下是高风险地区的详细名单:天津市 西青区(2个):精武镇“和光尘樾”一期建筑工地,西营门街跃升里商业街西区(三区) 。河西区(1个):天塔街清海湾大众浴池。滨海新区(1个):天津临港经济区东方星城。

5、通过国务院官方微信小程序 ,直接点击进入获取最新风险等级信息 。 上海本地宝也提供风险专题服务 ,同样点击进入获取全面数据。请注意,以上数据仅限于中国大陆地区,不包括港澳台。信息权威来源于各地政府和卫健委的官方发布 ,确保准确性 。为了更便捷地获取全国疫情风险等级和中高风险地区名单,您可以关注微信公众号“上海本地宝”。

五一回无锡还要隔离吗?

1、五一回无锡是否需要隔离取决于出发地风险等级及具体防疫政策,目前外市来锡人员需执行3+17+3+4+7等管控措施 ,建议提前通过官方渠道确认最新要求。具体如下:外市来锡人员总体要求外市来锡人员需执行3+17+3+4+7等管控措施,具体选择依据出发地风险等级确定 。

2 、022年五一假期可以回江阴,但需满足以下防疫条件:抵澄前的准备:凡有无锡市以外旅居史人员 ,抵澄前要通过“灵锡 ”APP或小程序“入锡申报系统”如实填报个人有关信息。完成“个人门铃码”申领。入澄时的要求:持健康码、行程码绿码 。提供48小时内核酸检测阴性证明。

3、主要还是看当地的防疫政策,每个地方都不同。 如果是从中 、高风险地区回来的人员,则要7到15天的隔离 ,而且都是三天两测,也就是说在这隔离时间里面,至少是需要做7次以上的核酸 。 如果是低风险地区 ,那一般不需要隔离 。

4 、五一出行回来需要隔离吗解答 根据国家卫健委发布的《新型冠状病毒肺炎防控方案(第六版)》 ,低风险地区实施“外防输入 ”策略,中风险地区实施“外防输入,内防扩散”策略 ,高风险地区实施“内防扩散、外防输出,严格管控”策略。

5、隔离期间,需严格遵守观察点规定 ,配合核酸检测和健康监护。重点内容:从省外低风险地区返回不需要隔离,但中高风险地区返回必须隔离 。此外,五一期间学生和老师不建议出省 ,以减少防疫压力。在出行过程中,应做好个人防护,如佩戴口罩 、保持社交距离、勤洗手等 ,以确保自身和他人的健康安全。

发表评论

网站地图