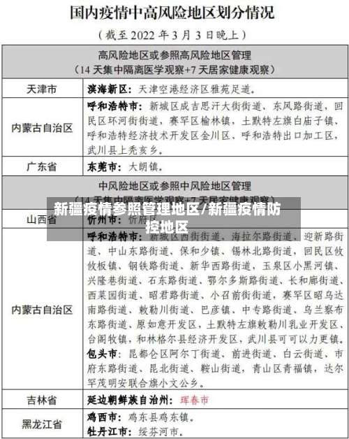
新疆疫情参照管理地区/新疆疫情防控地区
重点地区来郑州政策规定(进入郑州的政策)
〖壹〗、重点地区来郑州政策规定高 、中、低风险地区来郑人员:对高风险区所在街道来郑人员,开展7天集中隔离。对中风险区所在街道来郑人员 ,开展7天居家隔离 。对低风险区所在县来郑人员,开展7天居家健康监测。建议提前询问目的地社区具体规定,部分社区要求低风险人员返郑居家隔离。其他重点地区来郑人员:7天集中隔离:西藏自治区全域来郑人员 。

〖贰〗、郑州疫情防控最新政策(2022年5月4日更新)如下:进入郑州市市域外人员入郑要求:非必要不入郑 ,确需入郑的,须查验“两码一证”(健康码 、行程码、48小时内核酸检测阴性证明)。入郑后立即进行1次核酸检测,并遵守郑州市疫情防控规定 ,重点地区入郑人员管理和服务措施不变。
〖叁〗、离郑人员:健康码 、行程码为绿,体温监测正常,非封控区、管控区、隔离等需落实疫情管控措施的人员,可正常离郑 。(经汽车站出行需提供48小时内核酸检测阴性证明)建议非必要不前往中高风险地区所在城市 ,非必要不到近期有阳性病例报告的地区旅游、出差。
〖肆〗 、报备规定 郑州市域外来(返)郑人员须提前3天向居住地所属社区报备,并登录“郑好办 ”APP——返郑人员登记管理系统,如实填报个人信息。
〖伍〗、省外低风险地区人员入郑需查验“两码一证” ,提前报备,入郑后立即进行1次核酸检测并遵守当地防疫规定。 具体政策如下:查验“两码一证”入郑人员需提供健康码、行程码及48小时内核酸检测阴性证明 。若未按要求完成入豫即赋码的核酸检测,健康码将被赋黄码 ,需完成2次核酸检测且结果为阴性后转为绿码。
〖陆〗 、法律分析:去郑州需要填写《来郑人员健康登记表》并申领“河南健康码 ”。郑州发布5号通告规定:凡所有通过公路、机场、铁路等方式的来郑人员,进入本市时应主动接受体温检测,如实填写《来郑人员健康登记表》 。只有神灵的“河南健康码”显示为“绿码”的人员进入郑州才可以正常出行。

如何进行隔离和核酸检测?
〖壹〗 、中高风险地区及所在县(市、区、旗)旅居史:实施居家或集中隔离 ,期间每3天进行1次核酸检测,直至离开风险地区满14天为止。中高风险地区所在地市其他县(市 、区、旗)旅居史:需提供48小时内核酸阴性证明,到达成都后24小时内再进行1次核酸检测 。
〖贰〗、在入境省份实施14天集中医学观察 ,期间可自愿自费接受实验室检测。检测安排:集中隔离第3天 、第5天进行2次核酸检测;第5天同步开展血清特异性IgM抗体检测。解除隔离条件:若上述三项检测均为阴性,集中观察满7天后可返家,继续7天居家医学观察 。
〖叁〗、全家人新冠阳性在居家隔离期间不要出门,不接受探访 ,不外出做核酸。每个阳性感染者有各自独立的房间,有各自独立的卫生间或者分时段使用卫生间,马桶盖上盖子再冲水。毛巾、餐具等分开使用各自的 。
〖肆〗、隔离天数计算:入境下飞机当天为第1天 ,首次核酸检测在机场进行。常见隔离模式如“14+7+7 ”表示14天集中隔离+7天居家隔离+7天健康跟踪监测;上海针对目的地为苏浙皖三省的入境人员实行“3+11+14”模式,即先在上海集中隔离3天,再转运至当地完成剩余隔离和监测。
省外回宁要隔离吗
〖壹〗 、省外回宁是否需要隔离取决于来源地区的风险等级 ,具体隔离措施如下:高、中风险地区或参照高、中风险地区管理旅居史的来(返)宁人员:实行“14+7”健康管理措施,即14天集中隔离医学观察(在指定场所由专人管理,不得外出)+7天居家健康监测(非必要不外出 ,定期核酸检测)。此措施针对疫情严重地区,旨在最大限度阻断传播风险 。
〖贰〗 、高、中风险地区或参照高、中风险地区管理旅居史人员:实行“14+7”健康管理措施,即14天集中隔离医学观察+7天居家健康监测。其他市外来(返)宁人员:实行“3+11 ”健康管理措施 ,即3天居家健康监测+11天跟踪健康监测。
〖叁〗 、在外出差遇到疫情可以回南京,但需遵守相关防疫政策并配合防控举措 。具体如下:提前了解并遵守来(返)宁防疫政策来(返)宁人员需积极关注回宁有关防疫措施,配合交通部门相关管控工作。
〖肆〗、非必要不外出,避免与他人密切接触。核酸检测要求 集中隔离期间:前7天每天进行1次核酸检测 。居家监测期间:第10天、第14天各进行1次核酸检测。检测结果需按要求上报 ,确保全程可追溯。
发表评论