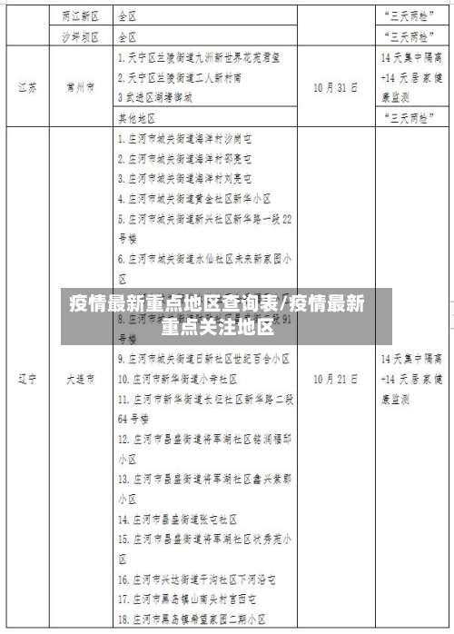
疫情最新重点地区查询表/疫情最新重点关注地区
重点管控地区怎么查
可以通过“i深圳”APP查询重点管控地区,具体方法如下:准备工具:使用华为P50手机(系统版本为HarmonyOS0.0 ) ,并确保已安装“i深圳 ”APP(版本0 ) 。进入防疫重点区域页面:打开手机上的“i深圳”APP,在首页中选取【防疫重点区域】,点击进入该页面。查询重点管控地区:在“防疫重点区域”页面上,选取【管控 、防范区域查询】 ,点击进入后即可查到重点管控地区。

可以通过“i深圳”APP查询重点管控地区,具体方法如下:准备工具:使用iPhone12手机,系统版本为iOS14 ,并下载安装“i深圳 ”APP,版本为0。进入疫情防控专区:打开“i深圳”APP,在主页点击“疫情防控”选项 ,进入相关功能界面 。

可以通过“i深圳 ”APP查询自己是否在管控区,具体操作如下:准备工具:确保手机为小米note9(MIUI 6版本)或兼容设备,并安装“i深圳”APP(0版本)。进入首页:打开“i深圳”APP ,进入首页后找到“疫情防控 ”模块。点击防疫重点区域:在“疫情防控”页面中,选取“防疫重点区域”选项 。
近来全国疫情重点地区有哪些
例如,疫情初期湖北省全省因疫情严重被整体列为重点疫区;同时 ,全国范围内有27个市因确诊病例数突破100例被纳入该范畴,具体包括浙江省温州市、台州市、杭州市、宁波市,河南省信阳市 、驻马店市,安徽省合肥市、阜阳市 ,江西省南昌市等。这些城市因疫情传播风险较高,需采取更严格的防控措施。
重点地区疫情形势分化 上海市:疫情整体向好,新增感染者数呈现稳定下降趋势 ,防控措施逐步见效 。吉林省:疫情处于扫尾阶段,新增感染者数量进一步减少,防控形势持续改善。
多地出现聚集性疫情:如内蒙古呼和浩特市、湖北武汉市 、辽宁葫芦岛市等地 ,均报告多例本土病例,提示局部地区存在社区传播或聚集性疫情。与境外输入关联:部分省份的本土病例可能与境外输入病例或进口物品相关,如广东、云南等边境或口岸省份 。
疫情数据与传播特征本土病例分布:7月17日新增本土确诊病例117例 ,涉及广西、甘肃 、四川等9个省份,其中广西(59例)和甘肃(28例)占比较高;新增本土无症状感染者393例,覆盖甘肃、广西、安徽等12个省份 ,甘肃(183例)和广西(53例)为重点地区。
重点地区情况 湖北:无新增确诊病例,新增治愈出院57例(武汉57例),新增死亡2例(武汉2例),现有确诊244例(武汉243例) ,重症75例(武汉74例)。湖北疫情基本平稳,但重症患者救治仍需关注 。港澳台地区:累计通报确诊1437例(香港1004例,澳门45例 ,台湾388例),需加强跨境联防联控。
答案:重点疫区主要包括湖北 、广东、黑龙江等省份。详细解释: 重点疫区的定义与划分:重点疫区指的是新型冠状病毒疫情较为严重的地区,通常以某一省份为主要疫源地。具体的划分是基于疫情的感染人数、传播范围 、医疗资源等多方面的因素综合考量得出的 。

疫情级别如何划分
〖壹〗、疫情级别通常根据疫情的传播风险、严重程度及防控需求进行划分 ,主要分为低风险地区、中风险地区和高风险地区三个级别,具体划分标准及依据如下:低风险地区:定义:无确诊病例,或连续14天无新增确诊病例。防控措施:实施“外防输入 ”策略 ,强调个人防护与社会面常态化防控,如公共场所佩戴口罩 、保持社交距离等。
〖贰〗、在中国,突发公共卫生事件的疫情分级标准主要划分为四个等级:特别重大(Ⅰ级):当疫情在全国范围内扩散 ,对社会经济造成严重威胁,或与已知传染病差异显著且传播迅速时,会被列为Ⅰ级响应 。这一级别的疫情需要国家层面的高度重视和全面防控。
〖叁〗、一级(低风险):疫情零星散发,无显著传播。防控措施以日常监测和预案准备为主 ,确保疫情在初期就能得到有效控制 。二级(中风险):局部地区出现聚集性疫情,表明病毒已经开始在特定区域内传播。此时需要加强病例追踪 、局部交通限流等措施,以防止疫情进一步扩散。
〖肆〗、疫情一级、二级 、三级的区别主要体现在疫情的严重程度、防控措施和响应层级上:一级: 疫情严重程度:出现严重的社区爆发流行 ,疫情防控和医疗救治能力严重不足 。 防控措施:需要外部支援来加强疫情防控和医疗救治。 响应层级:对应“特别重大”或“重大疫情”,由比较高级别的决策机构进行统一领导和指挥。
现疫情重点地区有哪些?
〖壹〗、例如,疫情初期湖北省全省因疫情严重被整体列为重点疫区;同时 ,全国范围内有27个市因确诊病例数突破100例被纳入该范畴,具体包括浙江省温州市 、台州市、杭州市、宁波市,河南省信阳市 、驻马店市 ,安徽省合肥市、阜阳市,江西省南昌市等 。这些城市因疫情传播风险较高,需采取更严格的防控措施。
〖贰〗、疫情数据与传播特征本土病例分布:7月17日新增本土确诊病例117例 ,涉及广西、甘肃 、四川等9个省份,其中广西(59例)和甘肃(28例)占比较高;新增本土无症状感染者393例,覆盖甘肃、广西、安徽等12个省份,甘肃(183例)和广西(53例)为重点地区。
〖叁〗 、答案:重点疫区主要包括湖北、广东、黑龙江等省份。详细解释: 重点疫区的定义与划分:重点疫区指的是新型冠状病毒疫情较为严重的地区 ,通常以某一省份为主要疫源地 。具体的划分是基于疫情的感染人数 、传播范围、医疗资源等多方面的因素综合考量得出的。
〖肆〗、上海一地升为中风险 浦东新区祝桥镇被列为中风险地区上海市卫生健康委主任邬惊雷表示,该病例并未接触冷冻食品,跟进博会并无关联。
发表评论