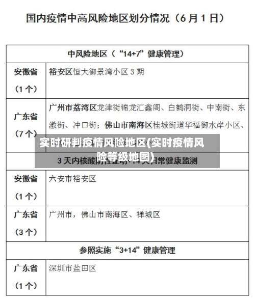
实时研判疫情风险地区(实时疫情风险等级地图)

行程码怎么看是否中风险

〖壹〗 、行程码提供四种颜色标识 ,分别是红色、橙色、黄色和绿色。其中,红卡用于标记行程中包含中高风险地市的城市,字体会显示为红色以作警示 。橙卡则用于标记与新冠肺炎确诊或疑似患者的密切接触者相关的地市。黄卡用于标记海外国家和地区。而绿色则表示其他地区 ,没有特别的警示 。

实时研判疫情风险地区(实时疫情风险等级地图)-第1张图片

〖贰〗 、行程码带星号与中高风险地区的关系行程码带星号表示用户过去14天内访问过的城市中存在中、高风险区域,但不意味着用户实际到访过这些风险区域。例如,若用户所在城市有部分区域被划为中、高风险区 ,但用户未进入这些区域,行程码仍会显示星号。

〖叁〗 、行程码取消星号看中高风险的方法如下:打开支付宝,点击首页上方的【国家政务服务平台】 。进入新页面后 ,点击【各地疫情风险等级查询】。进入页面后 ,点击页面下方的【查看详情】。在新的页面,即可查看近期的中高风险地区啦 。

中国中高风险地区最新名单中国中高风险地区实时查询

〖壹〗、全国风险等级查询入口国务院微信小程序用户可通过微信搜索“国务院客户端 ”小程序,进入后点击“疫情风险查询”功能 ,即可查看全国中高风险地区实时名单 。该平台数据由国家卫生健康委员会提供,更新及时且权威。

〖贰〗、最新全国风险地区名单可通过本地宝——全国疫情中高风险地区名单查询器实时查询。查询平台:本地宝——全国疫情中高风险地区名单查询器查询入口:点击进入(实时更新)本地宝的全国疫情风险等级名单查询系统由小编们实时维护,风险地区有调整时会第一时间更新专题 ,确保用户获取的信息准确且及时 。

〖叁〗 、可以通过微信国家政务服务平台查看最新的全国中高风险疫情地区分布,具体步骤如下:进入微信国家政务服务平台:打开微信,在搜索栏输入“国家政务服务平台” ,进入该程序页面。点击各地疫情风险等级查询:在程序页面中,找到并点击“各地疫情风险等级查询 ”选项。

高风险地区划分标准最新

〖壹〗 、成都高风险地区的划分标准为:14天内新增两起及以上的本地聚集性疫情,或新增5例以上本地确诊病例 。 具体划分规则及依据如下:高风险地区划分条件满足以下任一条件即划定为高风险地区:14天内新增两起及以上本地聚集性疫情(聚集性疫情指小范围内出现多例关联病例);14天内新增5例以上本地确诊病例(不含境外输入病例)。

〖贰〗、最新版《新型冠状病毒肺炎防控方案(第九版)》中 ,不同风险区的划分变化主要体现在高、中 、低风险区的定义、划定标准及相应防控措施上,具体如下:高风险区定义与划定:以病例和无症状感染者的居住地,以及活动频繁且疫情传播风险较高的工作地、活动地等区域为主 ,原则上以居住的小区或者村为单位划定。

〖叁〗 、高风险地区:累计病例超过50例 ,且14天内有聚集性疫情发生 。中风险地区:14天内有新增确诊病例,且累计病例在5-50例之间。低风险地区:无确诊病例或连续14天无新增病例。(具体标准可能因地区政策调整,以当地卫健委公告为准)调整流程 县级以上地方政府根据疫情形势动态评估风险等级 。

〖肆〗、一个地区如果累计确诊病例超过50例 ,并且14天内有聚集性疫情发生,则会被划分为高风险地区。以下是关于高风险地区的进一步说明:高风险地区定义:高风险地区指的是新冠病毒传播风险极高的区域,病例数量多且存在聚集性疫情。划分标准:除了累计确诊病例超过50例外 ,还需要满足14天内有聚集性疫情发生的条件 。

〖伍〗、高风险地区:需同时满足以下两个条件:条件一:累计确诊病例超过50例 。条件二:14天以内有聚集性疫情发生。聚集性疫情指14天内在小范围(如家庭 、学校、社区等)发现2例及以上病例。

四川近期将公布各县分区分级情况,低、中、高风险区这样划分

〖壹〗 、分区划分依据低风险区(无现症病例区):本行政区域内无新冠肺炎病例;或最后1例新冠肺炎病例治愈出院且14天后无新发病;或最后1例住院(新发)病例转院至其他行政区域内后14天无新发病例 。中风险区(散发病例区):本行政区域内新冠肺炎仅有个别或散发病例。

〖贰〗 、划分依据2月6日:四川省率先实施分类指导分区施策,根据疫情严重程度,将全省所有的县(市、区)分为四类地区:无现症病例区、散发病例区 、社区爆发区和局部流行区。

〖叁〗、截至3月19日0时 ,四川省183个县(市、区)已全部调整为低风险区 。以下是具体信息:风险等级调整依据:根据3月19日发布的疫情通报,成都市武侯区由中风险县(市 、区)转为低风险县(市、区),标志着全省所有县(市、区)均达到低风险标准。

〖肆〗 、月28日 ,四川省卫健委首次公布全省183个县疫情分区分级情况。根据通报,全省现有无现症病例区116个、散发病例区66个、社区暴发和局部流行区1个 。

发表评论

网站地图