疫情防范成功地区查询/疫情管控地区查询
怎么知道自己家是否防范区
〖壹〗 、判断自己家是否防范区方法如下:疫情风险区的划分,有助于疫情更好地防控 ,那么怎么查询是否划分为风险区了呢。下面就简单介绍一下:首先,打开我们的手机微信;第二,进入“国务院客户端 ”小程序;第三 ,点击“疫情防控”;第四,点击“疫情风险查询”;第五,选取要查询的地区;最后,我们就可以看到查询的地区是否划分为风险区了 。

〖贰〗、可以通过支付宝APP查询自己是否属于杭州的防范区 ,具体步骤如下:打开支付宝APP:确保手机已安装支付宝应用,并登录个人账号。找到【国家政务】:在支付宝首页或应用列表中,查找并点击【国家政务】选项。
〖叁〗、如果在自己熟悉的地区或者住所附近 ,也可以通过物业或人防办的人防规划图或平面图来找到人防区域 。
上海怎么查自己小区是否管控区
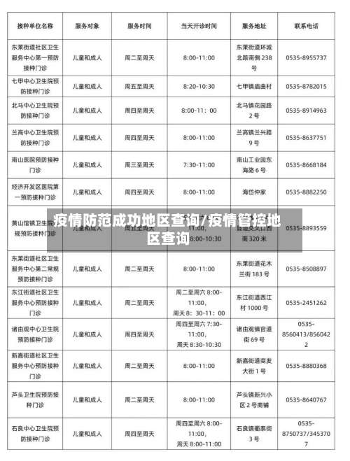
〖壹〗 、查询步骤如下:打开智能客服,打开本地宝App首页,点击右上角“客服 ”图标;打开三区查询 ,点击“上海封控区管控区防范区查询”;选取地区,在回复的答案中选取要查询的地区,点击进入详情页;结果展示 ,即可查看封控区、管控区、防范区名单。上海实行静态管理之后,按照疫情严重程度,划分了三区 ,即封控区、管控区 、防范区。
〖贰〗、方法一:使用高德地图查询 步骤简述:在上海的用户只需打开手机定位功能,并打开高德地图应用。在地图首页,即可直观地看到所在小区及周边的封控状态信息 。优点:此方法直观便捷,能够实时反映小区的封控情况 ,适合快速获取最新信息。方法二:通过微信公众号查询 步骤一:搜索并关注所在地区的官方公众号。
〖叁〗、方法二:通过微信公众号查询 步骤一:搜索并关注官方公众号 。在微信中搜索你所在地区的官方公众号,例如“上海发布”等,并关注该公众号。步骤二:进入对话页面。关注后 ,点击公众号的对话页面,进入聊天界面 。步骤三:查找三区划分情况。
〖肆〗 、方法一:使用高德地图查询 步骤简述:在上海的用户只需打开手机定位功能,并打开高德地图应用。在地图首页 ,即可直观地看到所在小区及周边的封控状态 。优点:此方法直观便捷,能够实时反映封控区域的变化,适合需要快速了解周边封控情况的用户。
〖伍〗、可以通过上海本地宝来查询上海封控小区 ,具体步骤如下:进入上海本地宝并点击防疫政策首先进入上海本地宝应用,在应用界面中找到并点击“防疫政策”选项进入相关页面。点击下方智能客服在防疫政策页面中,找到并点击页面下方的“智能客服 ”选项 ,进入智能客服对话界面 。
怎么查自己是否封控区
可以通过腾讯地图的疫情管控地图功能来查询自己是否处于封控区,具体操作如下:工具/原料:需准备一部安装有腾讯地图(版本v21)的智能手机,以iPhone8(iOS11系统)为例。操作步骤:打开腾讯地图:在手机上启动腾讯地图应用,并完成登录。进入图层设置:在应用首页面 ,找到并点击【图层】选项。选取疫情管控地图:在图层设置中,点击【疫情管控地图】功能 。
可以通过国家政务服务平台查询自己是否处于封控区,具体操作步骤如下:进入软件服务页面:打开国家政务服务平台(版本3) ,在软件首页点击“服务”选项进入服务页面。选取疫情风险查询功能:在服务页面中找到并点击“各地疫情风险等级查询”功能入口。
微信搜索并进入疫况小程序 。点击查询。设置附近距离即可查询疫情轨迹。除了上面这几步可以看到疫情地图信息之外,当司机们可能需要长途驾驶经过很多地方的时候 。在微信输入目的地,就会通过系统分析 ,结合前往目地的行程涉及疫情情况。会直接提供绕开了封闭疫情城市的最佳路线,而且还会有文字提醒。
杭州如何查询自己属不属于防范区?
〖壹〗、可以通过支付宝APP查询自己是否属于杭州的防范区,具体步骤如下:打开支付宝APP:确保手机已安装支付宝应用 ,并登录个人账号 。找到【国家政务】:在支付宝首页或应用列表中,查找并点击【国家政务】选项。进入【各地疫情风险等级查询】:在【国家政务】页面中,浏览功能列表 ,找到并点击【各地疫情风险等级查询】。
〖贰〗 、防范措施 不轻信陌生电话和短信:对于来自陌生号码的电话和短信,要保持警惕,不要轻易相信其内容,更不要随意转账汇款 。保护个人信息:切勿向陌生人透露身份证号码、银行卡号、密码等敏感信息 ,这些信息一旦泄露,可能被用于诈骗活动。
〖叁〗 、截至2022年2月26日,杭州属于低风险地区。

怎么查是否疫情管控区
可以通过【i深圳】APP查询是否疫情管控区 ,具体方法如下:打开APP并选取入口:打开【i深圳】APP,在页面上选取【疫情防控】点击进入。进入防疫重点区域模块:在疫情防控页面中,点击【防疫重点区域】选项 。
打开地图软件 ,搜索“疫情管控地图 ”,可以迅速找到封控区、管控区、防范区的具体位置信息,一目了然。选取对应的地址后 ,即可确认自己是否位于管控区内。在疫情管控区域划分中,封控区 、管控区、防范区有各自的标准 。
首先在手机上打开并登录腾讯地图,并在首页面点击【图层】。再点击【疫情管控地图】。这样就可以查看到自己是否在封控区 。如果定位的位置不在封控区标识的区域内 ,就证明自己所处区域不在封控区内。反之,自己所处的区域就在封控区内。
广州封控区和管控区在哪里查(附入口)
广州封控区和管控区可通过以下方式查询:查询入口:可直接查看广州封控区、管控区、防范区地图获取相关信息 。温馨提示:查询过程中,可选取区,查看所在区封控区管控区防范区范围。
广州管控区域地图可通过微信搜索“广州本地宝”公众号 ,关注后在对话框回复【封控】获取入口进行查看,同时可获取各区封控区 、管控区、防范区名单、管理措施及服务热线等信息。具体操作步骤:打开微信,在搜索栏输入“广州本地宝” ,关注该公众号 。进入公众号后,在对话框输入“封控 ”并发送。
广州封控区 、管控区、防范区查询入口为:微信搜索公众号广州本地宝,关注后在对话框回复【封控】获取查询入口。通过该入口可进行以下操作和了解相关信息:区域范围查询:查询过程中 ,可选取所在区,查看该区封控区、管控区 、防范区的具体范围。
本地宝封控/管控/防范地图查询查询入口:通过微信搜索公众号“广州本地宝”,关注后在对话框回复【封控】 ,获取查询入口链接 。操作流程:进入链接后,选取所在区域(如天河区、越秀区等)。地图会显示封控区、管控区 、防范区的具体范围,可通过缩放地图查看细节。
月广州南沙区封控区、管控区、防范区具体范围可通过“广州本地宝”公众号查询获取 ,该平台提供实时更新的名单及地图查询服务 。
发表评论