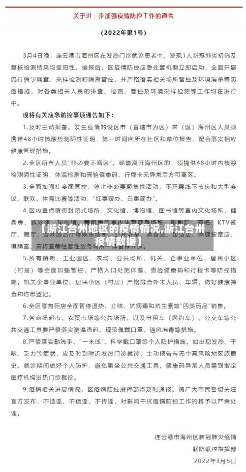
【浙江台州地区的疫情情况,浙江台卅疫情数据】
本文目录一览:
台州有没有疫情
1 、有。台州温岭新增4例阳性感染者 11月18日0—18时,温岭市新增4例新冠肺炎阳性感染者,均为隔离人员检出。其中感染者2为11月15日阳性病例的密切接触者 ,已于11月15日被集中隔离;感染者3与11月17日13时51分报告的阳性病例相关联;感染者4系11月17日13时51分报告阳性病例的密切接触者 。

2、总之,当前浙江台州没有疫情。但我们要保持警惕,继续采取预防措施 ,共同维护公共卫生安全。

3、通过查询相关资料显示,浙江台州不是疫情严重地区,截止9月3日 ,台州疫情最新消息:昨日新增本土确诊病例1例,台州现在是低风险区或无风险区域,是安全的 ,目前浙江全省包括杭州疫情风险都是低风险等级 。所以浙江台州不是疫情严重地区。
4 、没有疫情。根据查询台州疫情防控公告显示,截止2022年9月22日,该地区无新增无症状感染者 ,属于常规化管控区域,没有疫情因此该地区学校不停课,继续实行常规化管理,各乡镇要进一步提高思想认识 ,全面压实各方责任,要抓紧抓严抓细各项疫情防控措施落实,扩围加密、提高质效 ,坚决打赢疫情防控阻击战 。
5、台州市3月2日最新疫情:2020年3月2日0-24时,台州市无新增新型冠状病毒肺炎确诊病例,新增出院病例4例。其中:新增出院病例中 ,临海市2例 、仙居县2例。截至3月2日24时,台州市累计报告新型冠状病毒肺炎确诊病例146例,累计出院病例112例 。
6、浙江疫情台州城市最严重。根据查询相关公开信息 ,截止2022年12月13日,浙江疫情防控中心数据统计得知,浙江现在只有台州有56例新增。在杭期间除特殊场所外 ,乘坐地铁、公交车等公共交通工具,进入公共场所,不再查验核酸检测阴性证明 、不再扫“场所码” 。

当前浙江台州有疫情吗?
总之,当前浙江台州没有疫情。但我们要保持警惕 ,继续采取预防措施,共同维护公共卫生安全。
是的不过台州现在是低风险区或无风险区域,是安全的 ,目前浙江全省包括杭州疫情风险都是低风险等级。疫情的高中低风险等级地区的划分标准什么是疫情高中低风险地区高风险区域:是指总计新冠确诊病例超过50例,而且十四天内是有聚集性疫情出现 。
通过查询相关资料显示,浙江台州不是疫情严重地区 ,截止9月3日,台州疫情最新消息:昨日新增本土确诊病例1例,台州现在是低风险区或无风险区域 ,是安全的,目前浙江全省包括杭州疫情风险都是低风险等级。所以浙江台州不是疫情严重地区。
浙江哪个市疫情最严重
都掌握的明明白白这就是让全国人民都为之震惊的好市长,另外浙江省温州市派出大量医疗队进驻武汉帮助兄弟省市 ,而温州市也是疫情的重灾区之一,如此有情有义让人称赞 。其次,浙江省人民的互帮互助。
温州。温州是浙江省辖地级市,地处中国华东地区、浙江东南部、瓯江下游南岸 ,根据相关资料查询显示,截止到2022年8月30日,浙江温州现有确诊人数已经多达49人 ,是浙江疫情最严重的城市 。
武汉是疫情最严重的地方,作为病发地这无可厚非。可是浙江温州和河南信阳,也成了疾病了重发区。而且这两个城市 ,常驻人口并不多,也不是城市的省会,这就让人们感觉疑惑 。其实这跟当地是有一定关系的 ,比如说温州商人、信阳外地打工者。
温州。根据查询相关资料:截止到2022年8月19日,浙江温州新增5名无症状感染者,已经有确诊人数已经多达45人 ,是浙江疫情最严重的城市 。
浙江疫情台州城市最严重。根据查询相关公开信息,截止2022年12月13日,浙江疫情防控中心数据统计得知,浙江现在只有台州有56例新增。在杭期间除特殊场所外 ,乘坐地铁 、公交车等公共交通工具,进入公共场所,不再查验核酸检测阴性证明、不再扫“场所码 ”。
浙江台州坎门有疫情吗
1、有疫情 。截止到2022年10月12日 ,浙江台州坎门属于中风险地区,台州市有2例为此前的无症状感染者转为确诊,是有疫情的 ,人们需要戴好口罩积极配合好防疫部门工作。
2 、0月31号浙江台州昨日新增本土确诊病例1例,新增本土无症状感染者0例,所以不好去。
3、020年真的是不平凡的一年 ,严重的疫情,暴雨洪水,杀人案连发2020年8月4日 ,浙江发生了一个老人台风天关窗坠亡的事故 。2020年8月4日凌晨2点左右,今年的4号台风黑格比过境浙江。
4、经济发展迅速。这里的渔业 、农业以及近年来兴起的旅游业都为坎门的经济发展注入了新的活力 。同时,坎门还积极引进外资和技术,推动产业升级和转型 ,为当地的经济发展提供了强有力的支持。综上所述,坎门是一个地理位置优越、历史悠久、经济发展迅速的地方,是浙江省台州市玉环市的一个重要组成部分。
5 、坎门是浙江省台州市玉环市的下辖街道 。以下是对坎门的详细介绍:地理位置:坎门街道东濒东海 ,与鸡山乡隔海相望。南连温州市洞头区。西接大麦屿街道办事处 。北邻玉城街道办事处。地形地貌:坎门属沿海半山区,陆地面积为217平方公里。耕地面积达1739亩,显示了该地区一定的农业基础。
台州温岭是哪个省的城市,台州温岭是哪个省的城市疫情
台州温岭是浙江省的城市 。以下是关于台州温岭及其疫情情况的详细解台州温岭地理位置 台州温岭位于浙江省 ,是该省的一个重要城市。温岭历史悠久,曾更名为温岭县,并于1949年成为温岭县城。台州温岭疫情概况 当前 ,台州温岭的疫情防控形势复杂多变,需要大家继续强化防护意识,严格遵守疫情防控规定 。
温岭市图书馆是一所面向全社会开放的国家一级公共图书馆 ,位于浙江省台州市温岭市溪滨路58号。它北临前溪,环境优美、安静,是读书的好去处。
不严重 。台州,是浙江省辖地级市 ,长江三角洲中心区27城之一,大溪镇,隶属于浙江省台州市温岭市 ,根据查询相关资料显示:该镇截止于2022年8月28日无新增本土病例,该地为常态化管控区,所以疫情不严重 ,该镇居民需要进行七天1到两次的核酸检测即可正常出门。
温岭市在全省的疫情地位温岭市艾滋病疫情现状中提到,全市累计本地报告艾滋病病毒感染者和患者总数位居全省前列。这表明温岭市在浙江省内的艾滋病疫情情况相对较为突出,但“位居前列”是一个相对宽泛的表述 ,没有明确指出具体的排名以及对应的病例数量范围 。
温岭市地处浙江省台州市,作为县级市,它不仅是中国大陆新千年、新世纪第一缕曙光的首照地 ,更是一个地理位置重要 、经济充满活力的地区。尽管面临市场竞争和经济波动的挑战,但温岭奥迪4S店凭借其品牌影响力和市场策略,依然保持了其市场地位。
发表评论