湖北算疫情地区吗最新(湖北是疫情中高风险地区吗)
本文目录一览:
- 1 、湖北恩施现在属于什么风险地区?
- 2、哪些省份有疫情
- 3、全国疫情中高风险地区名单最新
- 4 、重点疫区都有哪些省份
- 5、外地回湖北最新政策
- 6、哪些省份疫情比较严重?
湖北恩施现在属于什么风险地区?
根据目前湖北恩施的确诊病例和和风险等级的划分标准判断,湖北省恩施市现在属于低风险地区。湖北恩施疫情现状:目前湖北恩施地区核酸和抗体检测结果均为阴性 ,无新冠肺炎确诊病例 、疑似病例、无症状感染者和密切接触者 。

目前湖北全省均为低风险地区,因此从湖北省内其他城市来返恩施无需隔离。虽然暂未强制要求省内流动需提供核酸阴性证明,但建议向目的地社区了解相应具体要求 ,以确保行程顺利。
湖北恩施回浙江是不需要隔离的,该区目前为低风险地区,无需隔离 ,凭浙康码绿码就可以在浙江正常通行的啊 。
目前恩施全市都是低风险地区,持健康码/行程卡绿码,体温测温正常可通行。但是需要提醒的是,全国各地疫情防控政策可能有所不同 ,出发前请提前了解目的地城市的防疫要求(包括是否需要48小时核酸检测证明等要求),以免因为外地防疫政策调整而给自己的出行造成不便。建议提前申请湖北健康码、通信行程卡 。
封城了。根据查询相关资料显示:截止到2022年9月27日,湖北恩施仍有中高风险地区 ,共计28处,是处于疫情防控区的,按照防疫要求是处于封城状态的。湖北恩施指恩施土家族苗族自治州 ,是湖北省的自治州、地级行政区,位于湖北省西南部,地处鄂 、湘、渝三省交汇处 ,恩施土家族苗族自治州。

哪些省份有疫情
在2025-2026年冬春流感流行季,截至2026年1月初,流感疫情相对严重的区域主要集中在华东、华南和华中地区的大部分省份 。这些地区的流感病毒检测阳性率仍处于高流行水平。在此之前 ,2025年12月曾有17个省份的流感活动处于高水平,但到2025年第51周,华北 、东北、西南和西北地区大部分省份的流行水平已开始下降,转为中等。总体而言 ,此次流感流行季尚未完全结束 。
截至2025年12月初,中国疾控中心报告全国共有17个省份流感处于高流行水平,但并未公开具体是哪些省份。 流行情况当时全国门急诊就诊的流感样病例患者中 ,流感病毒检测阳性率达到51%,但未超过近三年的最高水平。
全国经历多次疫情的省份有湖北省、河南省 、山东省、陕西省等 。
湖北省、河南省 、山东省、陕西省等。全国经历多次疫情的省份为湖北省、河南省 、山东省、陕西省。根据疫情相关信息可知:疫情三年,新冠病毒肆掠全国各地 ,今年国内的疫情一直都是比较严峻的,一直都是处于不断反弹的状态,基本上所有的省份都是遭受到了疫情的侵袭 ,导致今年大家的生活都是断断续续的 。
湖北省 河南省 山东省 陕西省 这些省份在全国范围内经历了多次疫情的冲击。根据疫情相关的信息,新冠病毒在过去三年里肆虐全国,今年国内的疫情形势一直较为严峻 ,疫情不断反弹。几乎所有省份都遭受了疫情的侵袭,这使得大家的生活出现了间断 。
目前公开信息还没有明确指出2025年12月提到的“流感17省”具体包含哪些省份。在2025年12月5日国家卫生健康委的新闻发布会上,中国疾控中心病毒病所研究员王大燕表示,当时全国共有17个省份的流感活动处于高流行水平。
全国疫情中高风险地区名单最新
查询方式:点击进入上海本地宝的风险专题页面 ,可获取全面的风险地区数据。附加功能:关注微信公众号“上海本地宝 ”,在对话框搜索【风险】,即可便捷获取实时更新的全国疫情风险等级和中高风险地区名单 。注意:以上数据仅限于中国大陆地区 ,不包括港澳台。
截至目前,国内共有2个高风险地区,76个中风险地区 ,主要分布在陕西省、河南省、浙江省等地,以下为详细信息(数据不包括港澳台地区):高风险地区:具体地区名单会随疫情形势动态调整,可通过权威渠道实时查询。
使用“国务院客户端”APP进行查询 ,该应用会每日更新中高风险地区目录 。 通过全国疫情风险等级查询小程序进行查询。
查询风险地区名单在疫情工具页面中,点击风险地区选项,系统将自动加载并显示当前全国中高风险地区名单 ,包括具体省份 、城市及区县信息。查看结果若存在风险地区,页面会以列表形式呈现,用户可滑动屏幕浏览完整信息;若无风险地区,系统可能提示“当前无中高风险地区” 。
近期国内多地出现新冠肺炎关联病例 ,各地疫情风险等级随时发生变化,以下是国内中高风险地区名单,将持续更新最新消息 ,详情请见下文。
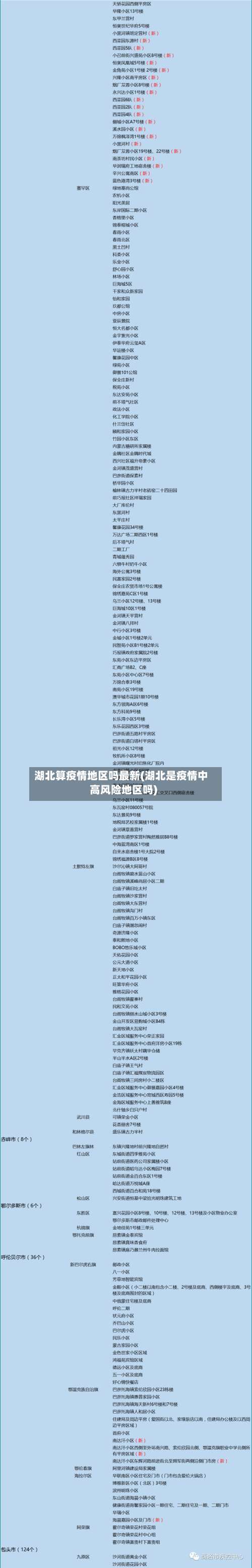
截至3月21日24时,全国现有38个高风险地区,602个中风险地区。以下是高风险地区的详细名单:天津市 西青区(2个):精武镇“和光尘樾 ”一期建筑工地 ,西营门街跃升里商业街西区(三区) 。河西区(1个):天塔街清海湾大众浴池。滨海新区(1个):天津临港经济区东方星城。
重点疫区都有哪些省份
实例:湖北全省因疫情初期病例集中爆发,整体被列为重点疫区 。全国范围内另有27个市因确诊病例超100例被纳入,如浙江省温州市、台州市、杭州市 、宁波市 ,河南省信阳市、驻马店市,安徽省合肥市、阜阳市,江西省南昌市等。
湖北省作为重点疫区:作为疫情的发源地 ,湖北省尤其是武汉市在疫情期间面临着极大的挑战。随着疫情的扩散,湖北省其他地区也受到了严重影响,因此整个省份被视为重点疫区。 广东 、黑龙江等省份的疫情情况:广东等地由于人口流动大、密度高,疫情传播速度快 ,一度成为重要的防控区域 。
湖北全省各市;浙江省温州市、台州市 、杭州市、宁波市;河南省信阳市、驻马店市;安徽省合肥市 、阜阳市;江西省南昌市。动物疫病流行国家/地区是指病毒或病菌所能传播的国家或地区。疫病流行区的范围大小受传播方式和环境条件的限制 。动物疫病是指动物传染病、寄生虫病。
已明确落实口蹄疫防控措施的省份及地区包括新疆维吾尔自治区、甘肃省、云南省 、贵州省,以及云南省兰坪县。 新疆维吾尔自治区与甘肃省:疫情发生地的核心防控新疆和甘肃作为2026年3月28日确认发生南非1型口蹄疫疫情的省份,是防控工作的重点区域 。
传统的重点疫区广东、广西、贵州 、重庆、山东、云南和海南 ,近年发病率都有较大幅度的下降。而传统的低发区,如东北三省的黑龙江 、吉林和辽宁,西部的新疆、西藏、青海 ,最近3年或3年以上一直连续保持发病率为0,已有条件在中国第一批摘掉狂犬病疫区的帽子。
外地回湖北最新政策
1 、中高风险地区来鄂返鄂人员隔离要求:对有国内中高风险地区旅居史的来鄂返鄂人员,实施集中隔离医学观察至离开当地满14天 。集中隔离医学观察期满后 ,还需实施居家隔离医学观察14天。解除条件:若中高风险地区解除风险等级,相关隔离措施自动解除,无需继续隔离。
2、外省可以回湖北 ,也可以回武汉,但需要满足一定的条件和程序 。回湖北的条件与方式:条件:由于湖北省及武汉市的疫情形势依然严峻,外省人员返回湖北需密切关注当地的疫情防控政策和要求,确保自身健康状况良好 ,并无相关疫情旅居史或接触史。方式:主要通过火车和高速公路返回。
3、【法律分析】中高风险地区湖北需要隔离。低风险地区不用 。疫情期间外出必须出具健康码,行程码,核酸阴性证明。疫情期间需要佩戴好口罩。疫情期间交通出行政策: 全面畅通低风险区人员通行 。
哪些省份疫情比较严重?
在2025-2026年冬春流感流行季 ,截至2026年1月初,流感疫情相对严重的区域主要集中在华东 、华南和华中地区的大部分省份。这些地区的流感病毒检测阳性率仍处于高流行水平。在此之前,2025年12月曾有17个省份的流感活动处于高水平 ,但到2025年第51周,华北、东北、西南和西北地区大部分省份的流行水平已开始下降,转为中等 。总体而言 ,此次流感流行季尚未完全结束。
答案:重点疫区主要包括湖北、广东 、黑龙江等省份。详细解释: 重点疫区的定义与划分:重点疫区指的是新型冠状病毒疫情较为严重的地区,通常以某一省份为主要疫源地 。具体的划分是基于疫情的感染人数、传播范围、医疗资源等多方面的因素综合考量得出的。
根据近期监测数据,H3N2流感疫情较为活跃的地区主要集中在中国的山西省 、香港特别行政区以及南方部分省份。 山西省秋冬季进入流感流行季后 ,近3周流感活动水平显著上升,报告病例以学生群体为主 。本流行季山西省的流感病毒以甲型H3N2亚型为主导,占比高达99%,预计未来一段时间疫情仍将持续上升。
除了湖北 ,疫情比较严重的省份有以下省份广东、湖北、河南 、浙江、湖南、安徽 、江西。各省疫情高发的地区是广东的深圳与广州。河南的信阳、南阳、郑州 、驻马店:浙江的温州、杭州、宁波、台州:安徽的合肥 、蚌埠、阜阳、亳州江西的南昌 、新余、上饶、九江:还有就是湖南的长沙 、岳阳;重庆的万州 。
江苏省是目前全国疫情最为严重的省份之一。根据最新的中高风险区域名单,江苏省拥有2个高风险地区和50个中风险地区。8月1日,江苏新增40例本土确诊病例 ,其中11例为轻型,29例为普通型 。同时,新增2例本土无症状感染者 ,以及3例境外输入确诊病例。
发表评论