疫情咸阳风险地区查询/咸阳疫情风险等级划分

本文目录一览:

咸阳秦都区11月2日新增1个高中风险和5个中风险

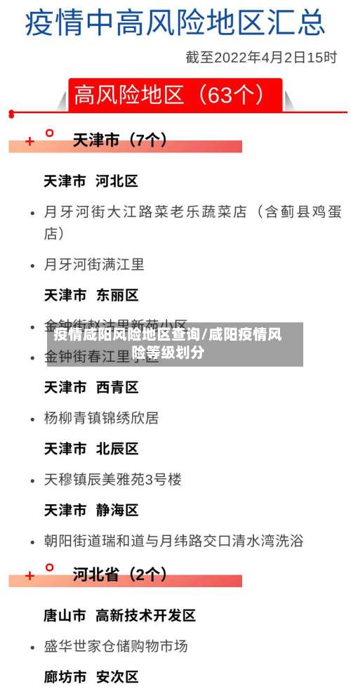
具体名单如下:划定高风险区秦都区人民西路绒布印染厂小区3号楼2单元划定中风险区秦都区人民西路绒布印染厂小区秦都区人民西路长威小区秦都区人民西路信合小区秦都区彩虹一路石斗村农贸市场秦都区渭阳西路彩虹小区育才门东北小广场核酸采样点时间截至11月2日16:30 ,咸阳市共高风险区2个 、中风险地区:13个。

疫情咸阳风险地区查询/咸阳疫情风险等级划分-第1张图片

由高风险区调整为中风险区三原县城关街道办大地花园小区5号楼三原县城关街道办罗马花园小区12号楼时间截至11月2日15:30,咸阳市共高风险区2个、中风险地区:13个 。

疫情咸阳风险地区查询/咸阳疫情风险等级划分-第2张图片

根据国务院联防联控机制有关规定,经专家组综合评估 ,秦都区疫情防控指挥部研究决定 ,自2022年11月12日7时起,秦都区人民西路绒布印染厂小区3号楼2单元由中风险区调整为低风险区。调整后,咸阳市中高风险区全部清零。请严格按照《新型冠状病毒肺炎防控方案》有关要求 ,认真落实风险区调整后有关防控措施 。

自2022年11月12日7时起,秦都区人民西路绒布印染厂小区3号楼2单元由中风险区调整为低风险区 。调整后,咸阳市中高风险区全部清零。

10月25日起咸阳淳化2个中风险调整为低风险

1、根据国务院联防联控机制有关规定 ,经市级专家组综合评估,咸阳市疫情防控指挥部研究决定,自2022年10月25日起 ,调整咸阳市部分地区疫情风险等级。具体名单如下:由中风险区调整为低风险区淳化县铁王镇大疙瘩村四组淳化县铁王镇秦河村王家河组【相关阅读】时间截至10月26日10:00,咸阳市共高风险区13个 、中风险地区:18个 。

2、咸阳市疫情防控指挥部研究决定,划定8个高风险区 ,12个高风险区调整为低风险区。

3、三原县城关街道办三原阳光果蔬交易市场蔬菜区D区18—20棚区域;三原县城关街道办罗马花园小区4号楼;淳化县润镇沟东村一组。调整后,时间截至2022年11月27日24:00,咸阳市共有高风险区103个 。高风险区实行“足不出户 、上门服务 ”管控措施;低风险区实行“个人防护、避免聚集”防控措施。

4、低风险区:淳化街道 、秣陵街道除高风险区以外的其他区域。以上风险区域将根据疫情形势变化适时调整 。

5、中、低风险地区之日起往前7天 ,截止时间为当地所有低风险区调整为常态化防控当日。

6 、_有相关旅居史人员:请10月7日以来有山西省旅居史的人员;10月1日以来有内蒙古自治区 ,西藏自治区旅居史的人员;9月25日以来有新疆维吾尔自治区旅居史的人员立即向所在社区、单位报备,并配合做好健康管理措施。

10月27日咸阳秦都1个高风险区调整为中风险区

1、咸阳市 、秦都区疫情防控指挥部分别研究决定,自2022年10月27日起 ,调整秦都区部分地区风险等级 。由高风险区调整为中风险区秦都区阳光渭水华庭小区4号楼1单元【相关阅读】时间截至10月28日13:00,咸阳市共高风险区10个 、中风险地区:14个。

2、群星国际新城、金座A区 、金禾一品财富广场、恒祥湾·富贵园、新港小区调整为中风险地区。陕西省宝鸡市:自3月16日起,金台区中山西路街道胜利村由中风险地区升级为高风险地区;金台区中山东路街道东仁新城小区由低风险地区升级为中风险地区 。

3 、根据查询相关的公开信息显示截止于2022年10月27日 ,乾陵景区是低风险地区,不是高风险地区,乾陵景区位于陕西省咸阳市乾县 ,乾县的防疫情况是常态化管控 。

4、D2582次:宝鸡南站08:37发车,09:23抵达咸阳西站,全程46分钟 ,二等座票价45元起。D2796/D2793次:宝鸡南站09:17发车,09:57到达,历时44分钟 ,票价与D2582次相同。D6816次:10:17从宝鸡南站出发 ,10:57到达咸阳西站,耗时40分钟,为当日最快车次之一 。

5、咸阳市位于中国陕西省中部 ,是一座历史悠久的城市。截至2024年12月27日,咸阳市的行政区划包括3个市辖区 、2个县级市和9个县。以下是对咸阳市行政区划的具体介绍: **秦都区**:秦都区是咸阳市的政治、经济和文化中心,也是市政府所在地 。区内有多个重要的政府机关、商业中心以及文化设施。

6 、具体时间为9月27日、9月30日、10月4日 、10月8日以及10月11日 ,具体各小区检测时间以各社区通知为准。国庆进出西安最新消息进西安要求:咸阳前往西安,需持24小时核酸检测报告 。出西安要求:省内7日内有中高风险的游客出西安,需持48小时核酸进站。

咸阳市属于疫情什么风险区?

1 、风险等级与隔离要求:陕西省咸阳市目前均为低风险地区 ,根据上海市疫情防控政策,低风险地区来沪人员无需隔离。图:低风险地区来沪无需隔离(图片示意)健康码查验:上海在各大火车站、两大机场及汽车站等交通枢纽,对来沪人员查验健康码绿码 ,核验无误后即可有序通行 。

2、调整后,时间截至2022年11月27日24:00,咸阳市共有高风险区103个。高风险区实行“足不出户 、上门服务”管控措施;低风险区实行“个人防护、避免聚集 ”防控措施。

3、咸阳各区县都属于低风险地区 ,秦都区也属于低风险地区 。全国中高风险地区名单截至2022年5月19日17:00 ,全国31个省和新疆生产建设兵团共有14个高风险地区,61个中风险地区,其他地区为低风险区 。

4 、从咸阳市到江苏无锡 ,由于两地都是属于疫情低风险地区,所以到达者,只需要持有健康绿码及48小时核酸检测报告 ,此外到达之后,在12小时之内进行另一次核酸检测报告便可以。

发表评论

网站地图