漯河哪个地区有疫情了/漯河哪个地区有疫情了最新消息

本文目录一览:

漯河市是哪个省,漯河市是哪个省有疫情吗

漯河市是河南省下辖的地级市 。目前漯河市临颍县有疫情。以下是关于漯河市疫情相关的最新消息和防控措施的详细说明:疫情现状 近日 ,漯河市临颍县在集中隔离人员核酸筛查中发现1例核酸检测阳性人员,引起了疫情防控部门的高度关注。

漯河哪个地区有疫情了/漯河哪个地区有疫情了最新消息-第1张图片

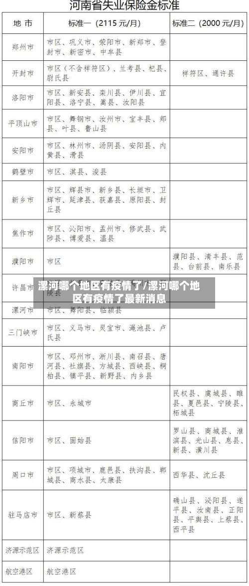
河南省内有疫情发生的城市包括:郑州市、平顶山市 、周口市 、焦作市、许昌市、鹤壁市 、驻马店市、漯河市、安阳市 、濮阳市、商丘市、开封市 、信阳市、洛阳市、新乡市 。这些城市存在确诊病例或无症状感染者,需重点关注防控措施。

漯河哪个地区有疫情了/漯河哪个地区有疫情了最新消息-第2张图片

漯河是河南省省辖市 ,全市总面积2692平方千米。截至2018年12月,漯河市下辖3市辖区 、2县 。漯河市是中原经济区重要的现代商贸物流中心、生态宜居城市 。

漯河哪个地区有疫情了/漯河哪个地区有疫情了最新消息-第3张图片

河南省内目前疫情最严重的五个城市为:郑州市、许昌市 、漯河市 、平顶山市、鹤壁市。

没有。根据查询漯河市疫情防控显示,截止到2022年11月12日 ,该地无新增感染者 ,属于常态化防控区域,所以没有疫情 。漯河市,河南省地级市 ,河南省人民政府批复确定的国家食品名城、区域性交通枢纽城市 、中原经济区重要的现代商贸物流中心、生态宜居城市。

河南省,漯河市,2020年上半年这段 时间内 ,小学课后延迟,其实就是每天 加上了一节课,是因为疫情耽误了时间 ,学校安排的给学生补课,是不会加收 费的,你放心吧。

河南漯河出现一例本土感染,密切接触者20人,到底怎么回事?

1、漯河的这一例本土感染 ,造成的后果并不严重 。

2 、另一面,根据漯河市卫健委每天发布的政府信息通报显示,自2月19日漯河市新增一例确诊病例后 ,此后已经连续37天无新增病例。3月12日漯河全市累计报告新型冠状病毒肺炎确诊病例35例 ,已全部出院,累计追踪到密切接触者1344人,已全部解除医学观察。

3、回乡扫墓感染案例河南漯河案例3月28日河南省新增新冠肺炎本地确诊病例1例 ,患者为漯河市王某某,系漯河市图书馆保洁人员 。3月21日,王某某到老家平顶山市郏县 ,在同学张某某(郏县人民医院医生,无症状感染者)驾车陪同下到乡下扫墓,并一同就餐3次 ,之后确诊。目前,王某某多名同事及其他密切接触者被隔离。

4、月18日0时 - 24时,漯河市郾城区在对集中隔离管控人员例行核酸检测中发现1例无症状感染者(病例15) ,具体情况如下:病例关系:病例15系病例11和病例12的儿子,与父母共同居住,近14天内未离开漯河市 。活动轨迹:4月10日:居家未外出。4月11日 - 13日:活动轨迹与病例12一致 ,主要在村内活动。

5 、目前在定点医院隔离治疗的确诊病例5例 。目前形势:2020年1月21日至2021年10月23日24时 ,河南省累计报告确诊病例1553例,现有住院病例20例,本土5例、境外输入15例 。尚在医学观察的无症状感染者20例 ,境外输入20例。累计追踪到密切接触者45193人,正在观察的密切接触者106人。

6、请与上述密切接触者在以上时间段有相同活动轨迹的人员,以及5月1日以来到过石桥乡三角村 、吴刘村的人员 ,主动向所在村(社区)报备,并配合落实核酸检测、隔离医学观察、健康监测等疫情防控措施 。

紧急扩散!漯河新增3例的活动轨迹!

1 、活动轨迹详情:1月21日:2时15分至16时36分,在G4324列车(西安-上海往返)做保洁 ,未出站,车上用餐。16时36分下车后,前往西安市未央区兴隆路奥达文景观园员工宿舍住宿。1月22日:5时15分至8时47分 ,在DJ8861列车(西安北→成都东)做保洁 。

8.28漯河市召陵区五七做核酸吗?

1 、做。根据查询相关资料显示:截止至2022年8月8日,漯河市召陵区新增加35例阳性感染者,仍处于疫情防控的时期 ,漯河市召陵区任何人都需要做好安全防护 ,到五七广场做核酸。漯河市召陵区属于高险地区,还需要携带健康码 。违者将被判处2年有期徒刑并被没收全部个人财产。

2、需要。根据查询国家政治服务平台各地疫情风险等级查询显示:8月28日武夷山市和上海市,均无新增本地确诊病例、无症状感染者 。为了配合好防疫工作 ,从武夷山坐高铁到上海虹桥,需要出示核酸码,戴好口罩 ,身份证,72小时核酸报告。核酸码是作为市民参加核酸检测时的身份凭证。

河南省中高风险地区名单

1 、根据最新信息,河南目前因空气污染启动橙色预警的中高风险地区主要集中在以下城市:郑州、洛阳、焦作 、济源、濮阳、周口 。近期空气质量分阶段情况 11月4-5日:受东南风影响 ,污染逐渐积累,河南中北部及西部(如郑州 、焦作、洛阳等)可能出现中度污染 。

2、河南目前没有高风险地区,但是有24个中风险地区 ,其余地区为低风险地区。

3 、截止到2022年4月29日河南省只有一个中风险地区是“漯河市郾城区 ”,其余地区为低风险地区。中风险地区是指14天内有新增加新冠肺炎确诊病例,且累计新冠肺炎确诊病例不会超过50病例;合计确诊病例已超过50例 ,14天以内并无未发生 。聚集性疫情。河南省 ,简称“豫”,中华人民共和国省级行政区。

4、重点疫区划定的意义 精准防控:通过明确重点疫区范围,可集中资源对高风险地区人员实施严格管控 ,提高防控效率 。风险分层:区分重点与非重点疫区,有助于实施差异化防控策略,平衡疫情防控与经济社会运行需求。动态调整:根据疫情发展态势 ,重点疫区名单可动态更新,确保防控措施与实际风险匹配。

5、截至目前,国内共有2个高风险地区 ,76个中风险地区,主要分布在陕西省 、河南省 、浙江省等地,以下为详细信息(数据不包括港澳台地区):高风险地区:具体地区名单会随疫情形势动态调整 ,可通过权威渠道实时查询 。

6、截止2021年8月28日,中高风险地区名单(共15个),低风险地区可以正常去的。

发表评论

网站地图